Caleb Lareau retweetledi
Caleb Lareau
1.7K posts

Caleb Lareau
@CalebLareau
Principal Investigator at @MSKCancerCenter
New York, New York Katılım Ekim 2015
1.3K Takip Edilen4K Takipçiler
Caleb Lareau retweetledi

New online! MitoPerturb-Seq identifies gene-specific single-cell responses to mitochondrial DNA depletion and heteroplasmy dlvr.it/TRq6S4

English
Caleb Lareau retweetledi
Caleb Lareau retweetledi

My opinion is that most current Bio AI models are not there yet. They suffer from lack of serious data scale and orthogonal validation, and in the absence of this, learn from many sources of systematic experimental bias.
@AustinMHartman finds that off-target CRISPR guide seed effects in Perturb-seq data can quietly masquerade as real regulators. This work highlights how easy it is for these artifacts to slip through, and how valuable orthogonal validation datasets can be for building useful models in the future.
Austin Hartman@AustinMHartman
1/6 I was reanalyzing Perturb-seq data and stumbled into what I thought was a new TCR signaling regulator, only to realize it was an off-target effect. The guide ‘seed’ aligned near a canonical pathway member's TSS leading to off-target repression and association with the pathway
English
Caleb Lareau retweetledi
Caleb Lareau retweetledi

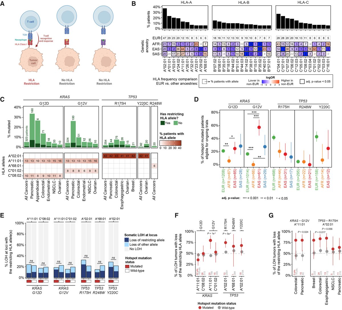
🚨Today in @Cancer_Cell: 50,000 tumor genomes via MSK-IMPACT. We map which HLA alleles are highest yield for antigen discovery—and define when HLA LOH constrains targetability.
A framework for scaling TCR therapies.
@MSKCancerCenter @parkerici authors.elsevier.com/sd/article/S15…

English
Caleb Lareau retweetledi

Dr. Ryan S. Dhindsa @RyanDhindsa has been awarded the American Brain Foundation’s @ABFbrain Cure One, Cure Many #grant to advance new ways to prevent and treat #AlzheimersDisease. @bcmhouston @TexasChildrens bcm.edu/news/bcm-resea…

English
Caleb Lareau retweetledi

It’s well known that inflammation increases cancer risk, but how?
The answer: the epigenome "remembers" inflammation and primes stem cells for cancer.
Here is our paper: nature.com/articles/s4158…
And a special shoutout to the lead author @snaga13
A 🧵
English
Caleb Lareau retweetledi

Excited to share my postdoc work with @JD_Buenrostro now out in @Nature!
"Epigenetic memory of colitis promotes tumour growth"
nature.com/articles/s4158…
We wanted to understand how transient inflammation can create a long-lived increase in cancer risk, even after full recovery 🧵
English
Caleb Lareau retweetledi

Pleased to share the beta release of Signac v2 today. This release makes some important changes, including support for BPCells matrices for large-scale analysis. Documentation can be found here: stuartlab.org/signac2/
English
Caleb Lareau retweetledi

I am so excited to share our new paper in @Nature: the first programmable, site-specific integration of a large DNA payload into T cells in vivo.
A single IV injection results in therapeutic levels of TRAC-targeted CAR T cells in multiple models.
#Ack1" target="_blank" rel="nofollow noopener">nature.com/articles/s4158…
a 🧵

English
Caleb Lareau retweetledi
Caleb Lareau retweetledi

📢 We’re launching Proteina-Complexa — and after the Jensen keynote mention, we definitely had to post this thread now ;)
Atomistic binder design with generative pretraining + test-time compute, plus large-scale wet-lab validation.
Project page: research.nvidia.com/labs/genair/pr…
🧵 1/n
English
Caleb Lareau retweetledi
Caleb Lareau retweetledi
Caleb Lareau retweetledi

Thrilled to share our latest study on pediatric ependymoma, out in @Nature! Biggest congratulations to all members of our international team, especially the labs of @VarunVenkatara2 and Kristian Pajtler, and fearless leader in my lab, @DaeunJeong10. @DanaFarber @BostonChildrens
Daeun Jeong@DaeunJeong10
Delighted that this work uncovering developmental links to supratentorial ependymoma is out now in @Nature! Again huge thanks to our collaborators @VarunVenkatara2 and pajtlerlab, and all of our many friends who helped push this to the finish line! nature.com/articles/s4158…
English
Caleb Lareau retweetledi
Caleb Lareau retweetledi
Caleb Lareau retweetledi

Last December, @WIRED published a provocative article arguing that Parkinson's disease is driven by environmental chemicals, not genetics, and that decades of genetics research have been a dead end. I wrote about why that framing is patently wrong, and why it matters now more than ever. thecausalgene.substack.com/p/parkinsons-d…

English
















