Artem Denysov

2.5K posts

Artem Denysov

Artem Denysov

@denar90_

Engineer at @netlify • Ex @stackbit • Speaker • #mozillians member • #webperf enthusiast • Help Ukraine - https://t.co/XRjZDv0sKo

Ukraine 🇺🇦 Katılım Nisan 2016
829 Takip Edilen467 Takipçiler
Artem Denysov
Artem Denysov@denar90_·
Was able to automate superpowers skill in a loop Custom /autopilot - fetches linear - creates worktree - composes plan - executes plan - review - addresses issues - review untill it's all clear Manual work left - ask details of implementation - polish if needed - test
English
0
0
1
64
Artem Denysov
Artem Denysov@denar90_·
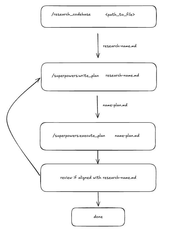
My ralphloop combining @humanlayer_dev and @obra for code migrations/porting codebases 1. /research_codebase 2. /superpowers write plan based on codebase 3. /superpowers execute plan 4. Verify and repeat 2-3 untill it matches with 1
Artem Denysov tweet media
English
0
0
1
59
Artem Denysov
Artem Denysov@denar90_·
@donoruaofficial Мав загострення з астмою, тому не міг піти здавати раніше. Трохи вичухався, і побував в центрі переливання крові
Artem Denysov tweet media
Українська
1
0
0
36
Artem Denysov
Artem Denysov@denar90_·
Доволі швидка і не болісна процедура. Персонал дуже ввічливий, як на поліклініку. В мому випадку треба було переконати завідуючу, бо з астмою не дозволяють, але моя 3-тя негативна зарішала. Людей не багато як на обласний центр здачі крові. Донатьте кров❣️
Artem Denysov tweet media
Українська
1
0
8
470
Artem Denysov
Artem Denysov@denar90_·
@levelsio Where do you run Claude? Your laptop or some kind of VM?
English
0
0
0
240
Artem Denysov
Artem Denysov@denar90_·
Bigger tasks require spec and working on it for day or two. Superpowers are great there though. Then swarm of agents can do dirty work.
English
0
0
0
22
Artem Denysov
Artem Denysov@denar90_·
I was using team orchestration recently always skipping permission. The tram is dev, logs monitor, and tester via browser. Several terminals touching different part of a systems work amazing. Small tickets closed super fast.
@levelsio@levelsio

This week I decided to just permanently switch to running Claude Code on the server mostly on bypass permissions mode: c() { IS_SANDBOX=1 claude --dangerously-skip-permissions "$@"; } And for the first time in my life I think I've actually managed to outrun my todo list What happened is I simply blasted through my to do list of features I had to build and bugs I had to fix I've never shipped so fast and Claude Code almost made no mistakes, and when it did it they were tiny that weren't fatal (important because I'm mostly working on the server in production now) Before I was always known to ship fast (also because I always work alone) but while I shipped new things would always build up on my features/bug board (my users can submit them there) But this is the first week where I've been fast enough to outrun them The board is actually empty! As other people have written on here the real bottleneck is becoming myself and my creativity, not how fast I can ship. Because I think I ship faster now than I can come up with new ideas, or maybe my brain will adjust to this new speed (probably) Also I feel another limit is becoming my own mental context window, as in how many things, features, bugs, projects, I can keep in my mind in parallel while building on all of them. It's a lot and I haven't reached that limit yet but I feel I might be close I also noticed that you start going really fast the more you let it just go loose, before I was slow because I didn't trust it and I was scared it would destroy my code, now I just let it go. As @karpathy wrote, things feel like they've changed a lot around December last year when models became good enough to really code with and I feel the same When I see other friends code with Claude Code I often notice they're slow because they still check everything, which is good of course, but I feel the better way would be to create some tests and just let it run freely and see if it can pass those For me the tests are mostly just me checking out if the new feature on the site works or not, and in 99% cases it just does, and then I ask it to improve it further Because I run Claude Code on the server in production, I don't have to wait for deployment anymore (although that took only 3 seconds anyway before, that still adds up), now it's wait for it to be done coding, I refresh the site and I test it, that feedback loop is how I work and it's made me WAY faster Anyway here's what I did this week and the majority of these things were requested by people on the bug board, I'd say this is about 10x my normal output: 📸 Photo AI - Built new image viewer and mobile image viewer - Added batch remix, multi-photo import, filtering by model in gallery - Security overhaul: phased out insecure ?hash= login, migrated to session tokens - Fixed Google login loop, multi-model selection, talking scripts - Added custom audio upload for talking videos - Created dynamic model selector from server endpoint 🏡 Interior AI - Revived [ Add furniture ] feature (started 6 months ago, image models now good enough) - Added custom style upload for redesigns - Built own Gaussian Splat viewer for 3D - Made /remove_bg endpoint for furniture backgrounds - Migrated 3D walkthrough to new World Labs API - Added .skp file support, paint color masking, empty room button 🎒 Nomads - Launched weekly AI-generated newsletter from chat - Built profile edit modal, moved profile editing from /settings to profile page - Added TikTok/YouTube links, status bar, server-side API tracking - Added hundreds of new profile tags and traits - Fixed timezone filters, broken links, user avatars 🗺️ Hoodmaps - Revived write mode (before was only read for last few years because db was rekt) - Built heatmap mode using sentiment-scored tags (50K+ tags) - Fixed root cause: tags not entering DB due to wrong PRAGMA (should be WAL) - Added good/bad area detection with admin grid controls - Set up Claude Code Telegram bot for live changes - Enabled CF cache, fixed health check, fixed Brussels 📕 MAKE book - Built auto ePub/PDF generator cron worker - Added dynamic generation with personal customer watermarks - Added image compression for file size 💾 Pieter .com - Added Wikipedia text-only reader for Kindle - Exploring Windows 3.11 emulator using v86 (to replace Em-DOSBox) - Added product recommendations on homepage - Installed Wall Street Raider (1986) 👩‍💻 Remote OK - Installed Chatbase AI customer support bot - Added "report not remote" link on job posts 🏨 Hotelist (3 todos) - Fixed hotel URLs and city range bugs - Added iron amenity

English
1
0
0
156
@levelsio
@levelsio@levelsio·
This is fun but what if we connect my PHP, JS and server error logs AND the bug and feature request board to an AI that then writes the code and does pull requests that I then approve or reject? How I do this? Can I do it with Claude Code?
@levelsio@levelsio

This week I decided to just permanently switch to running Claude Code on the server mostly on bypass permissions mode: c() { IS_SANDBOX=1 claude --dangerously-skip-permissions "$@"; } And for the first time in my life I think I've actually managed to outrun my todo list What happened is I simply blasted through my to do list of features I had to build and bugs I had to fix I've never shipped so fast and Claude Code almost made no mistakes, and when it did it they were tiny that weren't fatal (important because I'm mostly working on the server in production now) Before I was always known to ship fast (also because I always work alone) but while I shipped new things would always build up on my features/bug board (my users can submit them there) But this is the first week where I've been fast enough to outrun them The board is actually empty! As other people have written on here the real bottleneck is becoming myself and my creativity, not how fast I can ship. Because I think I ship faster now than I can come up with new ideas, or maybe my brain will adjust to this new speed (probably) Also I feel another limit is becoming my own mental context window, as in how many things, features, bugs, projects, I can keep in my mind in parallel while building on all of them. It's a lot and I haven't reached that limit yet but I feel I might be close I also noticed that you start going really fast the more you let it just go loose, before I was slow because I didn't trust it and I was scared it would destroy my code, now I just let it go. As @karpathy wrote, things feel like they've changed a lot around December last year when models became good enough to really code with and I feel the same When I see other friends code with Claude Code I often notice they're slow because they still check everything, which is good of course, but I feel the better way would be to create some tests and just let it run freely and see if it can pass those For me the tests are mostly just me checking out if the new feature on the site works or not, and in 99% cases it just does, and then I ask it to improve it further Because I run Claude Code on the server in production, I don't have to wait for deployment anymore (although that took only 3 seconds anyway before, that still adds up), now it's wait for it to be done coding, I refresh the site and I test it, that feedback loop is how I work and it's made me WAY faster Anyway here's what I did this week and the majority of these things were requested by people on the bug board, I'd say this is about 10x my normal output: 📸 Photo AI - Built new image viewer and mobile image viewer - Added batch remix, multi-photo import, filtering by model in gallery - Security overhaul: phased out insecure ?hash= login, migrated to session tokens - Fixed Google login loop, multi-model selection, talking scripts - Added custom audio upload for talking videos - Created dynamic model selector from server endpoint 🏡 Interior AI - Revived [ Add furniture ] feature (started 6 months ago, image models now good enough) - Added custom style upload for redesigns - Built own Gaussian Splat viewer for 3D - Made /remove_bg endpoint for furniture backgrounds - Migrated 3D walkthrough to new World Labs API - Added .skp file support, paint color masking, empty room button 🎒 Nomads - Launched weekly AI-generated newsletter from chat - Built profile edit modal, moved profile editing from /settings to profile page - Added TikTok/YouTube links, status bar, server-side API tracking - Added hundreds of new profile tags and traits - Fixed timezone filters, broken links, user avatars 🗺️ Hoodmaps - Revived write mode (before was only read for last few years because db was rekt) - Built heatmap mode using sentiment-scored tags (50K+ tags) - Fixed root cause: tags not entering DB due to wrong PRAGMA (should be WAL) - Added good/bad area detection with admin grid controls - Set up Claude Code Telegram bot for live changes - Enabled CF cache, fixed health check, fixed Brussels 📕 MAKE book - Built auto ePub/PDF generator cron worker - Added dynamic generation with personal customer watermarks - Added image compression for file size 💾 Pieter .com - Added Wikipedia text-only reader for Kindle - Exploring Windows 3.11 emulator using v86 (to replace Em-DOSBox) - Added product recommendations on homepage - Installed Wall Street Raider (1986) 👩‍💻 Remote OK - Installed Chatbase AI customer support bot - Added "report not remote" link on job posts 🏨 Hotelist (3 todos) - Fixed hotel URLs and city range bugs - Added iron amenity

English
161
9
357
191.2K
Artem Denysov
Artem Denysov@denar90_·
I assume with @claudeai new 1M context window no longer need "clear context and autoaccept edits"?
Artem Denysov tweet media
English
0
0
0
51
Artem Denysov
Artem Denysov@denar90_·
Really overwhelming though. At the end of the day my brain melts. Multitasking and context switching really hurts... Find your own ballance
Boris Cherny@bcherny

1. Do more in parallel Spin up 3–5 git worktrees at once, each running its own Claude session in parallel. It's the single biggest productivity unlock, and the top tip from the team. Personally, I use multiple git checkouts, but most of the Claude Code team prefers worktrees -- it's the reason @amorriscode built native support for them into the Claude Desktop app! Some people also name their worktrees and set up shell aliases (za, zb, zc) so they can hop between them in one keystroke. Others have a dedicated "analysis" worktree that's only for reading logs and running BigQuery See #run-parallel-claude-code-sessions-with-git-worktrees" target="_blank" rel="nofollow noopener">code.claude.com/docs/en/common…

English
0
0
0
50
Artem Denysov
Artem Denysov@denar90_·
Remember times when we all were overwhelmed by new frameworks and technology released too often? It doesn't feel this way with everyday AI updates
English
0
0
0
29
Artem Denysov retweetledi
Andrej Karpathy
Andrej Karpathy@karpathy·
A few random notes from claude coding quite a bit last few weeks. Coding workflow. Given the latest lift in LLM coding capability, like many others I rapidly went from about 80% manual+autocomplete coding and 20% agents in November to 80% agent coding and 20% edits+touchups in December. i.e. I really am mostly programming in English now, a bit sheepishly telling the LLM what code to write... in words. It hurts the ego a bit but the power to operate over software in large "code actions" is just too net useful, especially once you adapt to it, configure it, learn to use it, and wrap your head around what it can and cannot do. This is easily the biggest change to my basic coding workflow in ~2 decades of programming and it happened over the course of a few weeks. I'd expect something similar to be happening to well into double digit percent of engineers out there, while the awareness of it in the general population feels well into low single digit percent. IDEs/agent swarms/fallability. Both the "no need for IDE anymore" hype and the "agent swarm" hype is imo too much for right now. The models definitely still make mistakes and if you have any code you actually care about I would watch them like a hawk, in a nice large IDE on the side. The mistakes have changed a lot - they are not simple syntax errors anymore, they are subtle conceptual errors that a slightly sloppy, hasty junior dev might do. The most common category is that the models make wrong assumptions on your behalf and just run along with them without checking. They also don't manage their confusion, they don't seek clarifications, they don't surface inconsistencies, they don't present tradeoffs, they don't push back when they should, and they are still a little too sycophantic. Things get better in plan mode, but there is some need for a lightweight inline plan mode. They also really like to overcomplicate code and APIs, they bloat abstractions, they don't clean up dead code after themselves, etc. They will implement an inefficient, bloated, brittle construction over 1000 lines of code and it's up to you to be like "umm couldn't you just do this instead?" and they will be like "of course!" and immediately cut it down to 100 lines. They still sometimes change/remove comments and code they don't like or don't sufficiently understand as side effects, even if it is orthogonal to the task at hand. All of this happens despite a few simple attempts to fix it via instructions in CLAUDE . md. Despite all these issues, it is still a net huge improvement and it's very difficult to imagine going back to manual coding. TLDR everyone has their developing flow, my current is a small few CC sessions on the left in ghostty windows/tabs and an IDE on the right for viewing the code + manual edits. Tenacity. It's so interesting to watch an agent relentlessly work at something. They never get tired, they never get demoralized, they just keep going and trying things where a person would have given up long ago to fight another day. It's a "feel the AGI" moment to watch it struggle with something for a long time just to come out victorious 30 minutes later. You realize that stamina is a core bottleneck to work and that with LLMs in hand it has been dramatically increased. Speedups. It's not clear how to measure the "speedup" of LLM assistance. Certainly I feel net way faster at what I was going to do, but the main effect is that I do a lot more than I was going to do because 1) I can code up all kinds of things that just wouldn't have been worth coding before and 2) I can approach code that I couldn't work on before because of knowledge/skill issue. So certainly it's speedup, but it's possibly a lot more an expansion. Leverage. LLMs are exceptionally good at looping until they meet specific goals and this is where most of the "feel the AGI" magic is to be found. Don't tell it what to do, give it success criteria and watch it go. Get it to write tests first and then pass them. Put it in the loop with a browser MCP. Write the naive algorithm that is very likely correct first, then ask it to optimize it while preserving correctness. Change your approach from imperative to declarative to get the agents looping longer and gain leverage. Fun. I didn't anticipate that with agents programming feels *more* fun because a lot of the fill in the blanks drudgery is removed and what remains is the creative part. I also feel less blocked/stuck (which is not fun) and I experience a lot more courage because there's almost always a way to work hand in hand with it to make some positive progress. I have seen the opposite sentiment from other people too; LLM coding will split up engineers based on those who primarily liked coding and those who primarily liked building. Atrophy. I've already noticed that I am slowly starting to atrophy my ability to write code manually. Generation (writing code) and discrimination (reading code) are different capabilities in the brain. Largely due to all the little mostly syntactic details involved in programming, you can review code just fine even if you struggle to write it. Slopacolypse. I am bracing for 2026 as the year of the slopacolypse across all of github, substack, arxiv, X/instagram, and generally all digital media. We're also going to see a lot more AI hype productivity theater (is that even possible?), on the side of actual, real improvements. Questions. A few of the questions on my mind: - What happens to the "10X engineer" - the ratio of productivity between the mean and the max engineer? It's quite possible that this grows *a lot*. - Armed with LLMs, do generalists increasingly outperform specialists? LLMs are a lot better at fill in the blanks (the micro) than grand strategy (the macro). - What does LLM coding feel like in the future? Is it like playing StarCraft? Playing Factorio? Playing music? - How much of society is bottlenecked by digital knowledge work? TLDR Where does this leave us? LLM agent capabilities (Claude & Codex especially) have crossed some kind of threshold of coherence around December 2025 and caused a phase shift in software engineering and closely related. The intelligence part suddenly feels quite a bit ahead of all the rest of it - integrations (tools, knowledge), the necessity for new organizational workflows, processes, diffusion more generally. 2026 is going to be a high energy year as the industry metabolizes the new capability.
English
1.6K
5.4K
39.4K
7.6M
Artem Denysov
Artem Denysov@denar90_·
It is interesting that when you try to brainstorm issue with @claudeai it suggest solutions by code implementations, while solution might be simple instruction to agent to do the work instead. Models still have to learn...
English
0
0
0
38
Artem Denysov retweetledi
GREG ISENBERG
GREG ISENBERG@gregisenberg·
POV: January 2026
GREG ISENBERG tweet media
442
2K
17K
799.9K
Artem Denysov
Artem Denysov@denar90_·
@vokinburt_avia Був Scenic. На холодну дуже троїв поки не прогрівся, але заводися завжди. Французи французи, але працював
Українська
0
0
0
144
Vitaliy Trubnykov 🇺🇦
Vitaliy Trubnykov 🇺🇦@vokinburt_avia·
Сьогоднішні -18 - це була найнижча температура за всю зиму, коли я заводив авто. Французький дизель без проблем запустився. Хороша моторна олива, повний бак зимового Pulls, регулярно виїжджаю і не маю проблем. Такий високий розхід, бо основний режим це школа, магазин, дім.
Vitaliy Trubnykov 🇺🇦 tweet media
Українська
5
0
57
5.8K
Artem Denysov
Artem Denysov@denar90_·
@RobertZeltinsh Як Ви піддашок обійшли? Це або в ньому робити отвір для труби або обходити, що не дуже естетиично
Українська
1
0
2
3.4K
Robert
Robert@RobertZeltinsh·
Занадто багато людей питає мене про мій димохід) воно пиздує в стіну, і потім вздовж зовнішньої стіни на кришу, фактично таке можна зібрати у будь-якому готовому будинку
Robert tweet media
Robert@RobertZeltinsh

Їбать воно пиздує

Українська
26
3
414
59.5K
Artem Denysov
Artem Denysov@denar90_·
@RobertZeltinsh Закладали димохід одразу в проекті чи робили вже в готовому будинку?
Українська
0
0
0
213
Robert
Robert@RobertZeltinsh·
Їбать воно пиздує
Robert tweet mediaRobert tweet media
Українська
25
1
763
110.2K