Sabitlenmiş Tweet

Classic: You have a startup, but no users.
You're out of cash and motivation after so much work and it makes sense. You've been building a solution nobody wants.
The fix:
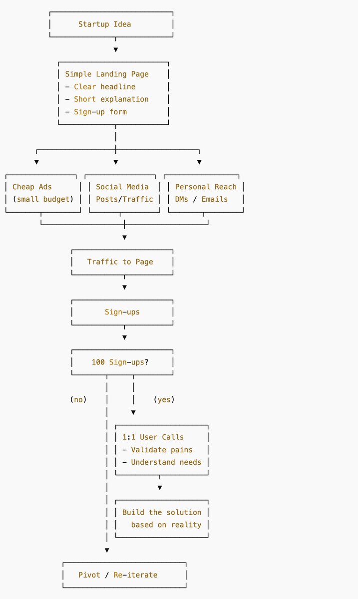
1. Launch a simple landing page with your idea and a sign-up form.
2. Run a few cheap ads to test interest.
3. If you get 100 sign-ups, schedule calls with them and build based on their real pains.
Start with the user’s problem → then build the solution. Not the other way around.
If you want to know if the world needs your idea, follow the right order.

English























