
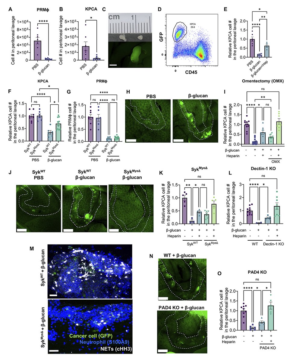
Thrilled to share our new publication in @NatImmunol - Huge credit to my postdoc @HaoxinZhao and team for their hard work and persistence, and sincere thanks to our fantastic collaborators who made this possible! @OhioStatePIIO @OSUCCC_James doi.org/10.1038/s41590…













