Sabitlenmiş Tweet
Microbiología Clínica RyC 🧫🔬🦠
1.7K posts

Microbiología Clínica RyC 🧫🔬🦠
@microRyC
Servicio de Microbiología Clínica del Hospital Universitario Ramón y Cajal. Clinical Microbiology Department, Ramon y Cajal Hospital. Madrid.
Madrid, España Katılım Mart 2019
289 Takip Edilen10K Takipçiler

Nuestra ex-residente María José Cárdenas Isasi (@gram__positiva), infectóloga en @Mic_Inf_Maranon, nos ha revisado la irrupción de E. faecium resistente a glicopéptidos y linezolid en su hospital.

Español
Microbiología Clínica RyC 🧫🔬🦠 retweetledi

🔬Un estudio coliderado por el #CSIC identifica un nuevo mecanismo bacteriano que puede acelerar la resistencia a antibióticos
🦠El hallazgo tiene importantes implicaciones clínicas en las infecciones causadas por bacterias multirresistentes
➡️ tinyurl.com/bde55pub
Español

Hoy ha defendido su Tesis doctoral, acerca de la relación del #microbioma con el trastorno del espectro autista #TEA, nuestra antigua residente María Isabel Serrano Tomás.
¡¡Enhorabuena!! y también a sus directores @rosacampo y @RafaMCanton.

Español

Nuestros compañeros de @EpiMolVIH1 han recibido el Premio PENTA Brighter Future 2026, que reconoce sus esfuerzos en detección y tratamiento del VIH pediátrico en Latinoamérica y África, para que ningún niño quede sin diagnosticar por el lugar donde nace.
penta-id.org/bfa/?%20utm_so…
Español
Microbiología Clínica RyC 🧫🔬🦠 retweetledi

📣#LoMásLeído| «El hecho de que las resistencias a los antibióticos se reconozcan como un reto global de salud quiere decir que su solución tiene que ser transnacional»
🗣️@TMcoque (@microRyC) en una 🎙️#Entrevista_iSanidad
@CIBER_ISCIII @AseBio @SEIMC_
f.mtr.cool/njldzbghns
Español
Microbiología Clínica RyC 🧫🔬🦠 retweetledi

🎉¡Estamos de celebración! La Dra. África Holguín ha sido galardonada con el PENTA Brighter Future Award 2026 🏆en reconocimiento a su labor para mejorar la salud de mujeres embarazadas y niños con enfermedades infecciosas en todo el mundo 🌍
#Investigación #PentaAwards

Español

Muy orgullosos del reconocimiento que nos ha otorgado @PrevencionRyc como Servicio más vacunado en la campaña de #Gripe 25/26.
Los profesionales sanitarios debemos dar ejemplo y vacunarnos para proteger a nuestros pacientes y a nosotros mismos.
#LasVacunasSalvanVidas

Español
Microbiología Clínica RyC 🧫🔬🦠 retweetledi

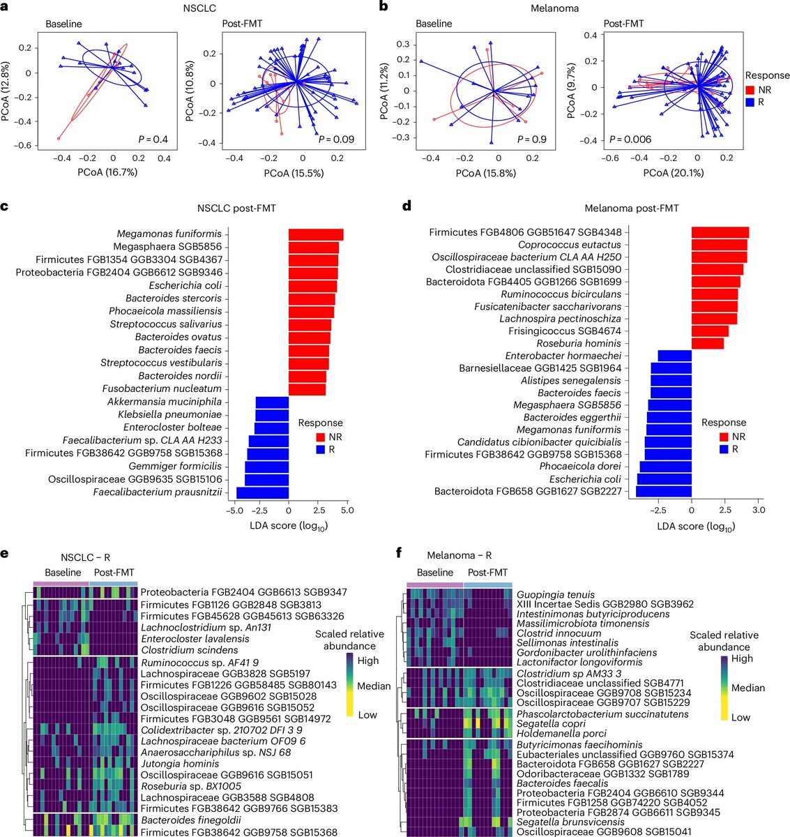
⚠️Publicados hoy en @Nature los resultados de 2 ensayos fase II que demuestran la efectividad del trasplante de microbiota #TMF como co-terapia para potenciar la inmunoterapia en distintos tipos de #Cáncer.
TACITO
nature.com/articles/s4159…
FMT-LUMINate
nature.com/articles/s4159…

Español
Microbiología Clínica RyC 🧫🔬🦠 retweetledi

🔴ÚLTIMA HORA | La OMS retira a España el estatus de país libre de sarampión social.elpais.com/pdami1
Español
Microbiología Clínica RyC 🧫🔬🦠 retweetledi

Nota de Prensa de @sanidadgob - "Casos de enfermedad por virus #Nipah en Bengala Occidental (India)":
sanidad.gob.es/en/gabinete/no…
Español

@CardioHULP Nuestro más sentido abrazo a familiares, amigos y compañeros de @CardioHULP. DEP.
Español

El Monitor de Reputación Sanitaria evalúa anualmente la reputación de los principales agentes del SNS.
Este año incluye como novedad la especialidad de #Microbiología, donde nos han situado en el 3er puesto, un reconocimiento que nos impulsa a seguir apostando por la excelencia

Español

Nuestra compañera la Dra @TMcoque, líder de #EcoEvoBiome, nos ha hablado de Evolutionary Medical Genomics (EvoMG), que consiste en el uso de la genómica, el machine learning y otras tecnologías para estudiar la evolución de los microorganismos y su relación con el hospedador.

Español

@natita2bp Muchas gracias a ti Natalia, por tu trabajo y dedicación todos estos años🩵
Español

Una etapa emocionante en todos los sentidos que casi casi está apunto de acabarse! Muchas gracias por haberme acogido estos 4 años en investigación y en la Río Hortega. Ha sido un honor @microRyC
Microbiología Clínica RyC 🧫🔬🦠@microRyC
Nuestra compañera Natalia @BastonPaz nos ha expuesto los resultados de su tesis, que defenderá en el próximo año, acerca de los efectos de los moduladores de CFTR #kaftrio sobre la #microbiota pulmonar e intestinal de pacientes con Fibrosis Quística. #FQ
Español

Aprovechamos para dejaros dos trabajos liderados por nuestro servicio en relación a esta temática, recién publicados:
📌 sciencedirect.com/science/articl…
📌 resmedjournal.com/article/S0954-…
Español

Nuestra compañera Natalia @BastonPaz nos ha expuesto los resultados de su tesis, que defenderá en el próximo año, acerca de los efectos de los moduladores de CFTR #kaftrio sobre la #microbiota pulmonar e intestinal de pacientes con Fibrosis Quística. #FQ

Español

Nuestra compañera Marta Tato ha participado hoy junto a @infecciosasryc @HematoRYC y #dermaRyC en la Sesión General del Hospital, donde se ha presentado un caso de linfedema congénito, citopenias y verrugas víricas.

Español
Microbiología Clínica RyC 🧫🔬🦠 retweetledi

BacTaxID is here: a universal, genome-based bacterial typing system that turns whole-genome k-mers into readable hierarchical strain IDs, after years of development and validation on 2.3 million genomes across 67 genera—now openly available at bactaxid.org.
bioRxiv Bioinfo@biorxiv_bioinfo
BacTaxID: A universal framework for standardized bacterial classification biorxiv.org/content/10.648… #biorxiv_bioinfo
English




