Noah Hammer
80 posts

Noah Hammer
@noah_hammer1
Founder of Stoak- empowering video creators







As VC investment rounds get larger and exits later, early-stage funding is getting scarcer. venturebeat.com/2018/11/17/the…

“I remember the first time I heard the word entrepreneur... it was with Junior Achievement”. Some great inspiration from Noah Hammer at #JrPreneurDay! #JACentralOn @ja_canada @JAAmericas @JAWorldwide @UTSC

Alexis on CNBC talking AdQuick: The world's most obvious multi-billion-dollar marketplace for offline advertising that is lying in plain sight linkedin.com/feed/update/ur…




@andrewchen There are no long-term product/feature/algo moats






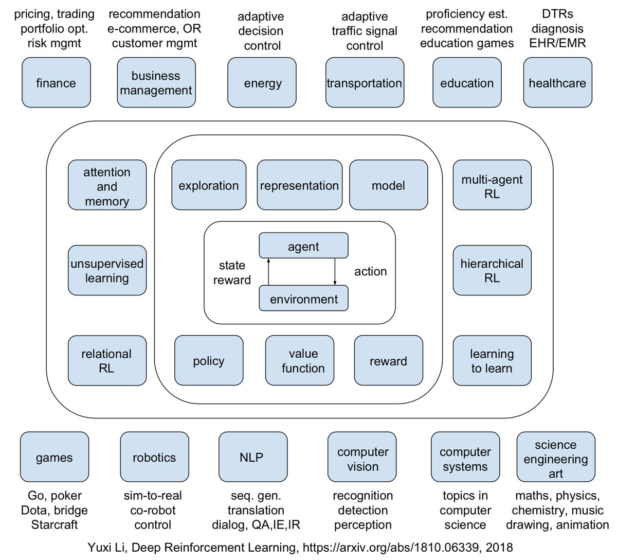
"The two approaches to #AI developed by Canada’s pioneers are called deep learning — the main focus of the Montreal and Toronto groups — and reinforcement learning, whose heartland is in Alberta." #ArtificialIntelligence rossintelligence.com/canada-emerged…





