Oliver Goodenough
213 posts

Oliver Goodenough retweetledi

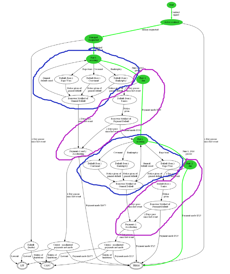
saw @mengwong refer to @orgoodenough and Flood's contract DFA paper in a presentation about the (very cool) work happening on L4, and I ended up re-encoding that DFA as a Harel chart


English
Oliver Goodenough retweetledi
Oliver Goodenough retweetledi

Here is a link to MIT’s Computational Law Report publication of my video talk on using “toys” to illustrate computational law principles.
law.mit.edu/pub/usingtoyag…
English

Oliver Goodenough retweetledi
Oliver Goodenough retweetledi

At the recent #FutureLaw2021 conference, presented by @CodeXStanford, author @joerazz notes that one hot topic was "computational contracts" which the legal industry is now exploring with increasing interest @thomsonreuters @wjjosten @orgoodenough tmsnrt.rs/3g7sMxy
English
Oliver Goodenough retweetledi

Thanks to @orgoodenough, @Prof_CarlaReyes, Mary-Anne Williams, Alexis Chun, John Cummins, and Michael Genesereth and @CodeXStanford @RolandVogl for what was a terrific discussion of Computable Contracts at the @Stanford #Futurelaw2021 Conference
conferences.law.stanford.edu/futurelaw2021/…
English
Oliver Goodenough retweetledi

One thing I learned from the Smith-Collison interview is that John Goodenough – who invented the lithium-ion battery many decades ago and won the Nobel for it 2 years ago – is still successfully working on new batteries. He is now 98 years old.
electrek.co/2020/04/23/wor…
English
Oliver Goodenough retweetledi

Looking forward to participating in this today, and, in particular, to having a fireside [virtual] chat with SEC Commissioner Hester Peirce. Also looking forward to seeing friends @yaoeo @angela_walch @GreatRescission @orgoodenough. I hope we can gather in person soon!
opentony@lai
We're convening an online gathering on #blockchain law and policy @StanfordLaw @CodeXStanford on 26 and 27 January. Looking forwards to some great discussions! conferences.law.stanford.edu/blockchainlawa… #DeFi #DisputeResolution #CBDCs #Privacy #Extitutions #Regulation #Innovation
English
Oliver Goodenough retweetledi

We're convening an online gathering on #blockchain law and policy @StanfordLaw @CodeXStanford on 26 and 27 January. Looking forwards to some great discussions! conferences.law.stanford.edu/blockchainlawa…
#DeFi #DisputeResolution #CBDCs #Privacy #Extitutions #Regulation #Innovation
English
Oliver Goodenough retweetledi
Oliver Goodenough retweetledi

@mattwadd @AnneOgborn @jmagnusj Only well-formed contract statements will be accepted by the parser.
Only semantically valid contracts will be accepted by the interpreter.
How do we do this? By defining the syntax spec (a la RFC5234), and by defining the logical semantics (a la RFC2119), of our grammar.
English
Oliver Goodenough retweetledi

@mattwadd @AnneOgborn @jmagnusj This is what our language spec currently looks like; you can think of it as like Mad Libs, but with less humour and more structure. github.com/smucclaw/dsl/b…
English
Oliver Goodenough retweetledi

Super interesting thread on what @mengwong has been up to, reinforcing amongst other things that @AdamsDrafting's work is a foundational building block for the future
Meng Weng Wong@mengwong
@mattwadd @AnneOgborn @jmagnusj In this context it means, our language L4 should make it impossible to write (to the extent that the computer will complain loudly and refuse to proceed) any expression that would incur @AdamsDrafting’s ire.
English

I've just released a new revision of my book LEADERSHIP NOT TWITTERSHIP. It's an accessible yet rigorous intellectual context for the revelations from the Trump White House. Available from Amazon Kindle at
amazon.com/Leadership-not… Take a look. #twittership #toxicleadership
English

Arizona approves nonlawyer ownership, nonlawyer licensees in access-to-justice reforms abajournal.com/web/article/ar… via @ABAJournal
English

Today @SkoposLabs (where I am a director) released a free utility which may be helpful in this emergency - a Coronavirus Policy website using AI analytics. It tracks proposed federal bills and regulations on the subject. #coronavirus #COVID19 coronavirus.skoposlabs.com
English
Oliver Goodenough retweetledi

I’m often asked where I see #legaltech and the #legalindustry going. For starters, I think collaboration will only accelerate as platforms emerge and tech and business models become more open and interoperable. Congrats on the launch @johnjnay @orgoodenough @KKofahi and team! #ai
Bob Ambrogi@bobambrogi
Will that Bill Pass? New AI Tool in Westlaw Edge Predicts Outcomes lawsitesblog.com/2020/02/will-t… @Westlaw @thomsonreuters
Sao Paulo, Brazil 🇧🇷 English






