Ricardo Carvalho retweetledi
Ricardo Carvalho
17.7K posts

Ricardo Carvalho
@rcarvalhoonco
Medical Oncologist at BP Mirante Hospital. Former fellow at @HCBarretos. Focus in GI & GU Cancer. #PancSM #CRCSM #KCSM #GiCSM #GC #PCSM. Tweets are my own
Sao Paulo, Brazil Katılım Eylül 2010
1.1K Takip Edilen2.3K Takipçiler
Ricardo Carvalho retweetledi

🫀 ICI myocarditis: diagnosis remains challenging
📊 Meta-analysis (29 studies, n=3568)
🔎 CMR abnormal in 63% (LGE ~65%)
📉 ↓ LVEF in 36%
🧪 ↑ troponin & BNP
⚠️ No single parameter is diagnostic
💡 Multimodal assessment is key
🔗 doi.org/10.1016/j.ejca…
@OncoAlert

English
Ricardo Carvalho retweetledi

1/n Now published in @NatureMedicine : The phase 2 #POLAR trial of pembrolizumab + olaparib maintenance in metastatic pancreatic cancer. @CpcrMsk @MSKCancerCenter @MSK_DeptOfMed @PICIatMSK
rdcu.be/e9WmJ

Inwood, NY 🇺🇸 English
Ricardo Carvalho retweetledi

💉 Pegfilgrastim timing matters
📊 Phase III RCT (breast cancer)
⏱️ 72h vs 24–48h post-CT
📉 Bone pain (AUC): 6.05 vs 12.7–14.2 🔥
📉 Severe pain: 22.6% vs ~60%
⚖️ No ↑ neutropenia or FN
💡 Delaying to 72h may reduce toxicity without compromising efficacy
🔗 doi.org/10.7326/ANNALS…
@OncoAlert

English
Ricardo Carvalho retweetledi

Surviving Sepsis Campaign 2026 guidelines just dropped.
Here is the link
link.springer.com/article/10.100…

English
Ricardo Carvalho retweetledi

Number Needed to Treat | New England Journal of Medicine - what a great editorial! nejm.org/doi/full/10.10…
English
Ricardo Carvalho retweetledi

1/ 🚨 New @NEJM: Perioperative enfortumab vedotin + pembrolizumab (EV+pembro) in MIBC (KEYNOTE-905)
Congrats to the authors on an important randomized phase 3 trial in a tough, cisplatin-ineligible population 👏
Let’s walk through it 👇

English
Ricardo Carvalho retweetledi

These combinations could change the history of this deadly disease.
Oncology is moving at light speed ⚡️
Hopefully, this is just the beginning
Samuel Hume@DrSamuelBHume
Revolution Medicines' very hotly anticipated phase 3 data for their pan-Ras inhibitor, Daraxonrasib (in the first-line setting for pancreatic cancer) will be presented on April 21 as a late-breaker
English
Ricardo Carvalho retweetledi

🧵 ESOPEC debate: is nCRT being underestimated? (1/2)
📉 Concerns on nCRT arm:
• Low pCR (10%) vs real-world (~18%)
• High distant relapse (50%)
• RT technique → ↑ cardiac dose (MHD)
🔎 Potential impact on survival & systemic control
🔗 doi.org/10.1200/JCO-25…
@OncoAlert

English
Ricardo Carvalho retweetledi

What's new in upper gastrointestinal pathology: Key updates and evolving challenges in 2026
sciencedirect.com/science/articl…
#GIpath


English
Ricardo Carvalho retweetledi

A comprehensive overview of the molecular subtypes of Breast cancer, their clinical characteristics, and their common sites of metastasis.
mdpi.com/2072-6694/14/2…

English
Ricardo Carvalho retweetledi

JAMA Oncology—The Year in Review, 2025 jamanetwork.com/journals/jamao…
English

@raicher Zero chance de fim de Bear agora.
Podemos ter um falso repique agora.
Mas ainda vamos buscar ~48-54k antes do fim do Bear.
Lateralizamos uns meses e começa a subir novamente somente em SET-OUT/26.
Pode anotar.
De nada.
Abs.
Português

Não tenho certeza se já apresentei o ciclo do Bitcoin #Semanal aqui no X, mas ele é contado a cada vez que Resetamos o RSI abaixo do 30.
Este é outro indício que eu tenho de que o Bear Market está chegando ao fim em breve, se é que já não chegou.
O Ciclo sempre termina com um susto, portanto, EU não me surpreenderia (vocês sim) se mais um flush out acontecer até lá, mas o mais importante é que sabemos que ele está terminando. 😅
Normies em geral demoram uns 5-6 meses para a ficha cair depois do fato.

Português
Ricardo Carvalho retweetledi

Routine Surveillance for Cancer Metastases — Does It Help or Harm Patients? | New England Journal of Medicine nejm.org/doi/full/10.10…
English
Ricardo Carvalho retweetledi

#ColorectalCancer incidence and mortality continue to decline in adults ≥65, decreasing by >2% per year. However, rectal cancer incidence increased 1% per year across all ages from 2019–2022, reversing decades of decline.
More stats: acsjournals.onlinelibrary.wiley.com/doi/10.3322/ca…
@OncoAlert #CRCSM


English
Ricardo Carvalho retweetledi

These numbers don’t tell the full story! Great summary by @GIcancerDoc on key real questions in the comments:
1. Is ctDNA ready for all?
2. Can we skip surgery after IO?
3. How much IO is good enough?
4. Role of Chemo here?
#OncTwitter #gism @OncUpdates @manjuggm
Oncology Brothers@OncBrothers
For dMMR colon cancer, clinical Stage II (cT3-4N0 by imaging) do you rely on Ipi-Nivo upfront (NICHE-2) or Adj treatment (if upstaged per ATOMIC)? #gism @MyriamChalabi @FASinicropeMD @BijoyTelivala @CathyEngMD @GIcancerDoc @manjuggm @dr_yakupergun @GIMedOnc @pashtoonkasi
English
Ricardo Carvalho retweetledi

PSA, Gleason, T stage—pick the WORST → final risk.
Low = all low
Intermediate = one problem (split)
High = ANY high feature
Think: 10–20 | 6–7–8 | T2 cut
#MVOnco #ProstateCancer #Oncology #MedEd

English
Ricardo Carvalho retweetledi

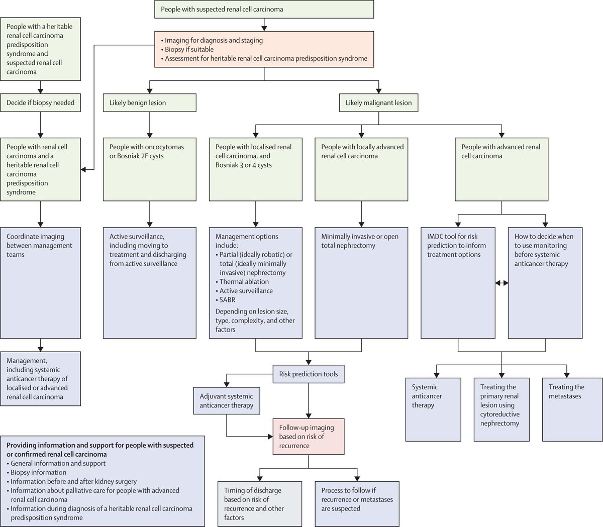
NICE 2026 guideline for the diagnosis and management of kidney cancer
thelancet.com/journals/lanon…

English
Ricardo Carvalho retweetledi

Why should tumor whole genome sequencing (WGS) be done for cancer?
In real practice of medicine study of 888 patients with solid cancers, WGS directly led to clinical consequences in over 40%
@NatureMedicine
nature.com/articles/s4159…
English
Ricardo Carvalho retweetledi



