Uchiha (Reorg)
14.1K posts

Uchiha (Reorg)
@uchihacrypt01
hibernating… Community Manager | OᑎᑕᕼᗩIᑎ Punter | DeFi Analyst | Anomaly Strategist CM @Voultrongames | Janitor @teamsushi_













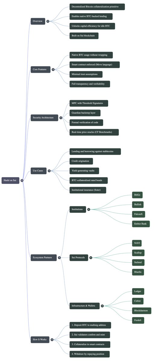
🔥 BREAKING: @SuiNetwork just announced Hashi. This is one of those updates that sounds boring until you realize what it unlocks. The dream has always been simple. Use Bitcoin as collateral. Without wrapping it. Without handing it to a company. Without trusting a black box balance sheet. Hashi’s pitch is basically: Bitcoin stays on Bitcoin. Sui smart contracts enable their use as collateral. That matters because nearly all BTC remains idle. We are talking ~$995B sitting there, and less than 0.37% of BTC is used in DeFi today. And we already know what happens when BTC finance is built on “trust us.” Celsius. Voyager. Genesis. Hashi is not a lending app. It is infrastructure. A primitive layer builders can use to create BTC-backed products with terms you can verify on-chain. Phase I is devnet only. No yield promises. Just architecture getting tested. Do you trust this model more than wrapped BTC, or is it still too early?

One concept every crypto trader must master: Selling into strength. If you’re not selling into strength, you are exit liquidity!













