Sabitlenmiş Tweet
Will Kurt
4.4K posts

Will Kurt
@willkurt
“It was a strange dream.”
Seattle, WA Katılım Nisan 2007
787 Takip Edilen6.9K Takipçiler

@ryxcommar This period reminds me of working at a certain air travel company in early March 2020 when people’s words to describe Q2 were “hopeful”, “excited”, and “optimistic”, and I was criticized for having concerns about a “global pandemic”.
English

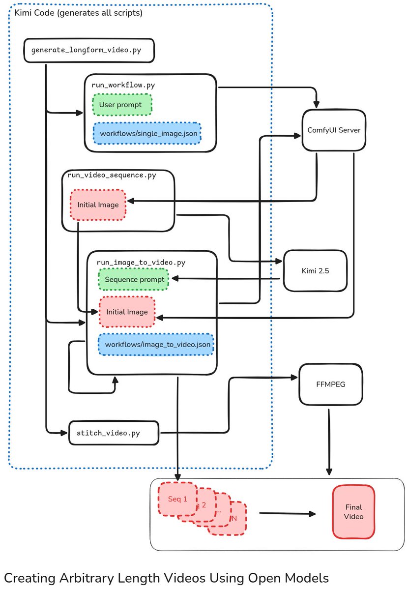
Building an AI Director for Continuous Video Generation
Even with all of the power of Seedance, AI image generators are still limited to a few seconds of video at a time.
I've solved this with an entirely open model stack, the key being an AI Director powered by @Kimi_Moonshot
- Flux for initial image generation
- Wan 2.2. I2V for segment
- Kimi 2.5 to direct the I2V model
- Vibe coded with Kimi Code CLI
The key insight is that while you stitch scenes together by using the last image as the initial image for the next sequence, you still need the AI director to full automate the process.
The results have been loads of fun to watch as well!

English

@jordandchesney No need to wait, there's plenty of unsolved problems in this space. While Seedance is amazing, I'm working on doing things that Seedance still can't do: arbitrary length, one-shot films (all video created on local hardware)
English

Wanted to play with the AI director to make something less surreal but still one-shot and fairly long.
The Director is prompted that if there is a crow on screen it should try to get it to fly off screen, and if there is no crow one should fly into scene.
Really impressed with the consistency (especially with a "Markov" director)
Built with completely open models: Kimi 2.5, Wan 2.2 I2V, Flux
English

@yoavgo Just did a pretty thorough write up on creating AI directed single-shot, arbitrary length video using only open models (all videos generated locally): countbayesie.com/blog/2026/2/14…
English
Will Kurt retweetledi

@ManningBooks @willkurt @callmedeeray @sarna_dev Btw, here’s Nano Banana’s attempt at 3D-ifying our book cover. Was it *trying* to demonstrate the need for @willkurt's book on creating awesome images with AI? ;-)

English
Will Kurt retweetledi

A tech book you’ll actually remember.
In A Damn Fine Stable Diffusion Book, @willkurt cuts the jargon, adds personality, and, as Xin Hu of @nvidia points out, makes image generation stick with clever nods to movies, books, and anime.
First 11 chapters are out now: hubs.la/Q03FD9yn0

English

@bllchmbrs Token Explorer is written using Textual! github.com/willkurt/token…
At least for whipping up something fast that can be just run from the command line I found to very useful.
English








