小倉和🪼📣🍉|工務店とFC本部支援

8.1K posts

小倉和🪼📣🍉|工務店とFC本部支援 banner
小倉和🪼📣🍉|工務店とFC本部支援

小倉和🪼📣🍉|工務店とFC本部支援

@withmo0111

㍿ウィズモー代表|工務店支援と、FC本部支援(加盟開発、本部構築)|住宅系FC2店舗→41店舗🏠ジムFC0→18店舗💪🔥2030年に10本部1000店舗目標|元・年商80億のFC本部でマネージャー|スタッフ募集中|色んな人と交流したいので、めちゃ気軽に話しかけてください!🐮📩DMでも!

YouTube『工務店支援チャンネル』👉 Katılım Kasım 2023
569 Takip Edilen1.9K Takipçiler
Sabitlenmiş Tweet
小倉和🪼📣🍉|工務店とFC本部支援
コンサルの仕事は、カッコいいものじゃない。 派手でもないし、スタバでMacBookを開いて「戦略を考える仕事」でもない。 僕は100回以上、社長の怒鳴り声を聞いてきた。 社員が泣くのを見てきた。 資金繰りの現実に震える夜も知ってる。 退職届を受け取る瞬間の重さも。 だけど、同じ数だけ、 “奇跡みたいな瞬間”も見てきた。 ・赤字が黒字に変わる日 ・問い合わせゼロの会社に列ができる日 ・社員が自発的に走り出す日 ・「小倉さん、もう大丈夫です」と言われる日 その瞬間のために、 僕はこの仕事をしています。 ■僕が見てるのは“裏側” 世の中のフランチャイズは、「店舗数」や「ロイヤリティ」といった華々しい実績で語られる。 でも現場は違う。 ・本部立ち上げの苦悩 ・オーナーの借金 ・家族の人生 ・保証人の名前 ・アルバイトの生活 ・社員の将来 ・潰れるかもしれない恐怖 “数字の裏に、物語がある。 工務店だってそう。 見えてるのは「棟数」だけ。 でも裏側には、社員の人生、家族の時間、膨大な挑戦がある。 僕がやってる仕事は、ストラテジーでも資料作りでもない。「覚悟の伴走」だ。 それでも、この仕事は面白い。 正直に言うと、 僕が関わった会社が上手くいって、 “僕が必要なくなる”瞬間が一番好きだ。 売上が減るとか、どうでもいい。 社長の笑顔が増えるほうが、圧倒的に価値がある。 “あなたがいなくても回るようになった” と言われることが、最高の報酬。 綺麗事じゃない。 本気でそう思ってる。 ■YouTubeは全部「裏側」です ここに貼る動画は、ノウハウじゃない。現場の記録です。 ■最後に もしあなたが経営者なら、 一人で戦わないでほしい。 経営は孤独だし、誰も理解してくれない。 だからこそ、味方が必要になる。 もしあなたが求職者なら、この仕事は甘くない。でも、人を、会社を、地域を救える仕事だ。ひとつの戦略で人生が変わることがある。 僕はその “変わる瞬間” を一番信じてる。 👉フォローすると見れる世界 ・社長の本音 ・現場のリアル ・再生のプロセス ・フランチャイズの裏側 ・工務店の未来予測 ・採用マーケの仕組み ・SNS集客の真実 どれも 机上の空論じゃない。 すべて“現場の一次情報”です。 この仕事が好きな人、一緒に働きたい人は、フォローしてください。
日本語
3
3
56
7.3K
小倉和🪼📣🍉|工務店とFC本部支援
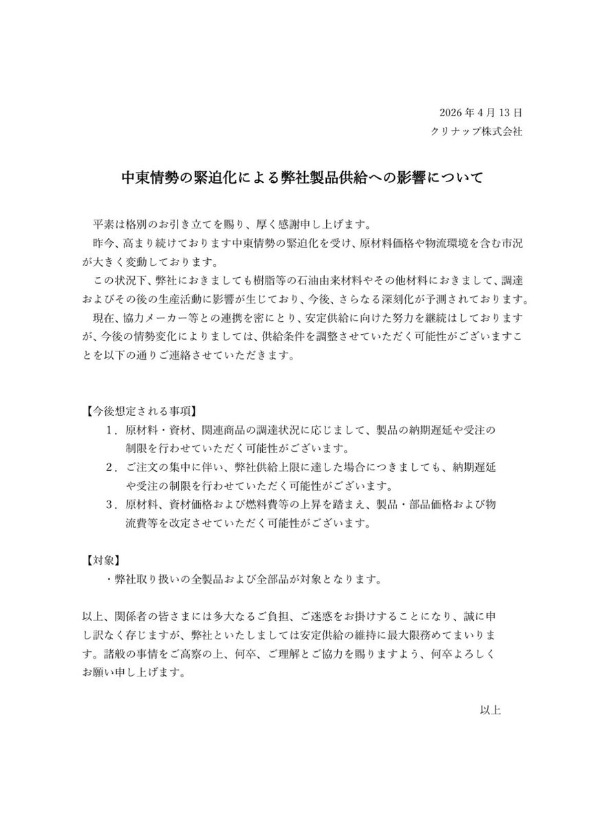
2026年4月、日本で今起こっていること • ホルムズ海峡が事実上封鎖 ・ナフサ供給が激減 • 塗装屋がシンナー買えない ・工事現場が次々ストップ • TOTOがユニットバスを完全停止 • キッチンラップが値上げ決定、日常が直撃 • テープ・接着剤が品薄で争奪戦に • シンナー価格が75%値上げ、塗装費が爆騰 • 塗料メーカーが出荷制限を連発 • プラスチック製品の原料が根本から不足 • 断熱材が40〜50%値上げの危機 • 住宅リフォームが物理的に不可能に • 新築住宅の浴室工事が止まり始める • 塗装業界全体で事業継続の悲鳴 • 政府「4ヶ月分確保」なのに現場はパニック • 流通の目詰まりで備蓄が現場に届かない • 自動車修理の塗装が遅延・不可能に • ビニール製品・包装材の供給不安 • 化学メーカーが減産ラッシュ • エチレンプラントの稼働低下が進行 • 食卓のラップすら高くなる異常事態 • トイレユニットも受注停止の波及 • LIXILなど他社も追随の動き • 工事費全体が5〜8%上昇確定 • 下請け塗装業者の倒産リスク急増 • ナフサ依存のサプライチェーンが崩壊寸前 • 身近な生活必需品が次々に影響 • ガソリン高騰なんか可愛いレベル • 現代日本の日常基盤が根底から揺らぐ • このまま長期化で本当にヤバい • 静かな崩壊が始まってる • ホルムズ封鎖のツケが一気に来てる マジで危機的。 日常が静かに終わろうとしてる。 皆さんのラップはまだ余ってますか? #ナフサ不足 #ホルムズ海峡 #ラップ値上げ
日本語
0
0
1
195
小倉和🪼📣🍉|工務店とFC本部支援
中村さん 同じく非常に危機感を感じております。 昨日は工務店向けのメディアの方にも お話を聞きましたが 正直打開策もなく お手上げ状態に近かったです。 周りの建築系の経営者も 危機的すぎて、フワフワしています。 本当に未曾有の事態が 待っていると肌で感じていますので どのような動きをするのが最善なのか 周りへシェアするためにも 色々と情報収集を進めます!!
日本語
0
0
1
91
中村英俊(ちゅんちゅん)🪼📣
土木は止まってまだ無いが、 建築建設リフォーム業界は下剋上。 かって経験した事が無い超未曾有の危機。 大手メーカー以外はほぼ材料供給が完全ストップ。今手に入る品物はメーカーも超強気で かなり値上げ。5月からは50%から100%値上げと通達が来ている。 20%や30%どころでは無い。 もう普通では無いな…。 まだかなり値上げでも手に入るだけマシかと思いがちだが、他にコラボで必要な品物が入らないから、大量に確保が出来、 一瞬勝ちパターンで買い込んだは良いが、 結局工事は止まる。 別のコラボで必要な品物が手に入らないから大量に買い込んだ商品の支払いのせいで、 キャッシュフローが圧迫し倒産自爆の会社もちょこちょこ出だしている。 民間では秋工事不動産開発もほぼ全ストップ。 民間大規模修繕工事も秋工事はほぼ全ストップの通達が、大規模修繕工事に関しては、 今年4月から秋にずれ込む談合問題で、 公正取引委員会通達で100億規模の会社が 罰則罰金でかなり倒産するのでは無いか?と 噂されている。 品物が無いから、 着工が出来ない。 そもそも計画見直し、頓挫。 再開目処は全くたたない。 建設リフォーム不動産から来ているが、 もう次期全業種業態が止まるみたい。 未払いもかなり増えて来る。 未払い連鎖倒産も増えるだろう。 もう、当たり前のことが、 当たり前では無くなる時代がやって来る。 恐ろしいと思ってるのは俺だけなんかな??
日本語
3
5
37
1.5K
小倉和🪼📣🍉|工務店とFC本部支援
このたびプレゼント企画に 参加させて頂きました‼️‼️☺️✨ 僕からはベルルッティの 名刺入れ(オリジナルカラー)です🎊🎊🎊 ぜひ皆様宜しくお願いします!!! @kaigo_akaruku 谷本社長 ありがとうございます!!! ふなとみさん(@funatomix )も 参加っ!!!🔥🔥🔥 ディズニー行きたい😍
谷本吉紹|エースタイルGroup@kaigo_akaruku

【追加支援者3名様発表】 総額500万超え #プレゼント企画 #拡散希望 更に追加協賛者が㊗️ ①通販の虎大人気、須崎カンパチ 1尾13580円の品を8名様 @sa_ka_na_kei ②ベルルッティの名刺入れ 私も欲しい @withmo0111 ③ ディズニーペアチケット2人4組分 絶対みんな嬉しい夢の国 @funatomix 皆様、追加フォローお忘れなく。 あと拡散お願いします 参加はコチラから⬇️ donation.tanimotoke.jp/tanimotoke2604…

日本語
0
4
16
1.1K
小倉和🪼📣🍉|工務店とFC本部支援 retweetledi
谷本吉紹|エースタイルGroup
【追加支援者3名様発表】 総額500万超え #プレゼント企画 #拡散希望 更に追加協賛者が㊗️ ①通販の虎大人気、須崎カンパチ 1尾13580円の品を8名様 @sa_ka_na_kei ②ベルルッティの名刺入れ 私も欲しい @withmo0111 ③ ディズニーペアチケット2人4組分 絶対みんな嬉しい夢の国 @funatomix 皆様、追加フォローお忘れなく。 あと拡散お願いします 参加はコチラから⬇️ donation.tanimotoke.jp/tanimotoke2604…
谷本吉紹|エースタイルGroup tweet media谷本吉紹|エースタイルGroup tweet media谷本吉紹|エースタイルGroup tweet media
日本語
44
117
265
14K
小倉和🪼📣🍉|工務店とFC本部支援 retweetledi
久場 康貴(やすき)【建築業、改修特化】一緒に業界の価値を高める仲間募集
小倉さん、 昨日もありがとうございます!! やはり猛者の周りには猛者が集まる。 僕も皆さんの力になれる様になります。
小倉和🪼📣🍉|工務店とFC本部支援@withmo0111

昨日は、僕の支援先+ふなとみさん(@funatomix )SNS顧問先との合同交流会🐯✨うわさの片倉さん(@katakura_044 )も参加されたりして盛り上がりました。ナフサで危機的な状況は変わりませんが、だからこそ皆で前をむいて、1つづつやれる事をやっていきましょう🔥こういったリアルな集まりがあるから仕事って頑張れます! 毎月やってるので、来たいよーって方いればご連絡ください^ ^ 建築、店舗系多めです🕴🏻🕴🏻 @fujiwarakenta01 @naisou_yuuki @merveilleyasuki @yurie_takizawa ありがとうございました!✨

日本語
2
1
19
875
小倉和🪼📣🍉|工務店とFC本部支援 retweetledi
小倉和🪼📣🍉|工務店とFC本部支援 retweetledi
ふなとみ🪼|店舗内装屋|施工管理募集中
建設業今は大変ですが、どんな状況でもやれることはある!発信はやめずに、さらに現実も前に進めていくことが大事!! 来月は5/14に開催します! よろしくお願いいたします!
小倉和🪼📣🍉|工務店とFC本部支援@withmo0111

昨日は、僕の支援先+ふなとみさん(@funatomix )SNS顧問先との合同交流会🐯✨うわさの片倉さん(@katakura_044 )も参加されたりして盛り上がりました。ナフサで危機的な状況は変わりませんが、だからこそ皆で前をむいて、1つづつやれる事をやっていきましょう🔥こういったリアルな集まりがあるから仕事って頑張れます! 毎月やってるので、来たいよーって方いればご連絡ください^ ^ 建築、店舗系多めです🕴🏻🕴🏻 @fujiwarakenta01 @naisou_yuuki @merveilleyasuki @yurie_takizawa ありがとうございました!✨

日本語
0
3
17
1.3K
小倉和🪼📣🍉|工務店とFC本部支援
昨日は、僕の支援先+ふなとみさん(@funatomix )SNS顧問先との合同交流会🐯✨うわさの片倉さん(@katakura_044 )も参加されたりして盛り上がりました。ナフサで危機的な状況は変わりませんが、だからこそ皆で前をむいて、1つづつやれる事をやっていきましょう🔥こういったリアルな集まりがあるから仕事って頑張れます! 毎月やってるので、来たいよーって方いればご連絡ください^ ^ 建築、店舗系多めです🕴🏻🕴🏻 @fujiwarakenta01 @naisou_yuuki @merveilleyasuki @yurie_takizawa ありがとうございました!✨
小倉和🪼📣🍉|工務店とFC本部支援 tweet media小倉和🪼📣🍉|工務店とFC本部支援 tweet media小倉和🪼📣🍉|工務店とFC本部支援 tweet media
日本語
0
2
10
2.7K
小倉和🪼📣🍉|工務店とFC本部支援 retweetledi
三輪禎希🪼│FC本部運営全国38店舗
令和の虎総選挙2026、投票したい人が多すぎて、各部門誰に投票するか本当に悩む。
日本語
0
1
3
184
あい|前に進める秘書
@withmo0111 そこと並ぶのは申し訳なさすぎるwww 秘書の育成も時間がかかるので、単純に既存の方々にしっかり貢献することが最優先だなという判断です💪
日本語
1
0
1
131
小倉和🪼📣🍉|工務店とFC本部支援 retweetledi
小倉和🪼📣🍉|工務店とFC本部支援 retweetledi
あい|前に進める秘書
【完全紹介制に移行します】 ありがたいことに、オンライン秘書サービス『秘書だモン』はご依頼多数につき 4月末をもって 【完全新規の受付を停止】いたします。 経営者のビジョン達成に関わることは、すべて秘書の仕事。 だからこそ、今いるクライアント様への価値提供を最優先にする判断をしました。 なお、既存クライアント様からのご紹介のみ今後も優先的にご案内いたします。 また、既存クライアント様からの新規案件・追加のご相談はこれまで通り歓迎しております! ※5月以降は、私または代表への直接のお問い合わせも空きが出次第のご案内(待ち)となります。 秘書だモン 代表取締役:南郷国豊 代表秘書:あい
日本語
18
3
281
20.7K
小倉和🪼📣🍉|工務店とFC本部支援 retweetledi
三輪禎希🪼│FC本部運営全国38店舗
この日の面構えはどうでしたか @shizukuishi_820 雫石さんの意見もお願いします
雫石将克 @令和の虎EXPO | 4/26(日)東京国際フォーラム@shizukuishi_820

井川さんの この言葉も大好き @IkawaMototaka 「おれ、人のことは顔で判断するんで」 これは単に顔がカッコいいという意味ではなく、「面構え」のことだから、気になる人は本編見てくださいな!

日本語
0
1
3
1.1K
小倉和🪼📣🍉|工務店とFC本部支援 retweetledi