陆西园
4.1K posts

陆西园
@bladescepter
写东西/打游戏/KeyForge/G+难民/云骑空士/伪媒体人/纯运垃游爱好者/欧洲其他球队球迷
เข้าร่วม Mayıs 2008
490 กำลังติดตาม973 ผู้ติดตาม

国产自拍就是20年代了还像爱疯4拍的劣质家庭录像
应该讲全世界范围内的色情片普遍没有审美 日本av就万年屎黄滤镜 女优画女招待浓妆 dvd时代其实遮了丑 蓝光普及后看这玩意腻口
欧美也没好哪去啊 感觉是SONY相机调个伽马 黑不溜秋直出 没有后期这一说
经常有人说把暮光之城五十度灰当片看 可以理解

lost sisyphus@findsisyphus
虽然好像没什么人在意但我认为淫商也是美商、审美的一部分,很重要…比如一个人爱看91国产、偷拍、说着方言毫无美感的片我会认为淫商好低审美好差好受不了有没有人懂的
中文

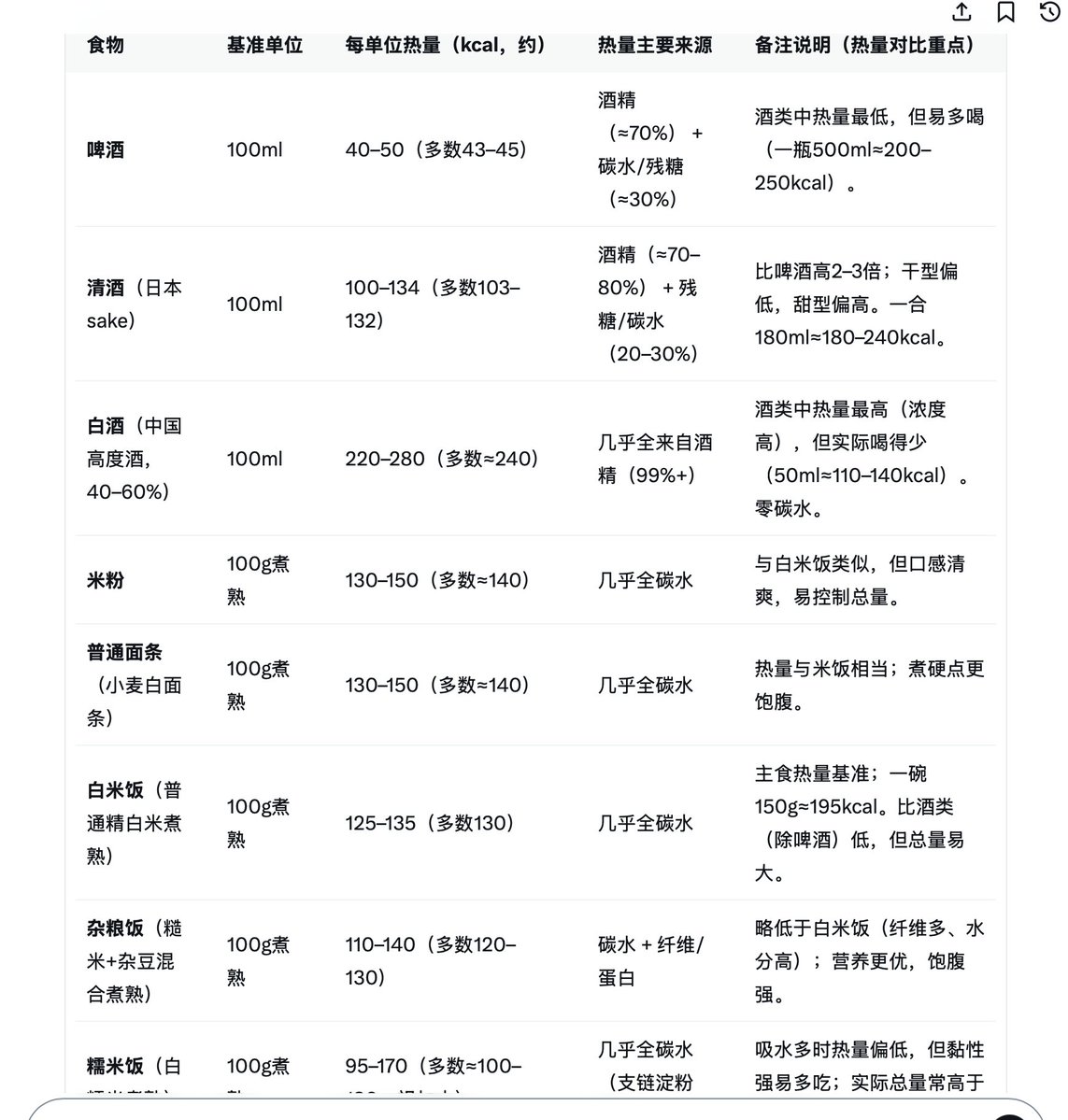
早晨在床上和家人讨论啤酒时查的。
高度酒没有碳水,也不在主流营养物分类里,属于特别的热量摄入,啤酒清酒是含碳水的。高度酒的问题是致癌和肝损伤。
啤酒的问题是真液体面包。
最近炒的碳水脸,有时间刷sns的人真不至于,那些天天拉面,板面,油泼面的人才该注意

sin@sin952204814464
@Predator_fund 现在中国全网都在谈碳水脸这个事情,这是新一波的资本舆论热点吗
中文
















