4Runna.ada

2.4K posts

4Runna.ada

4Runna.ada

@4RunnaADA

You probably thought this crypto thing would be easy, didn’t you?

Katılım Ocak 2021
311 Takip Edilen585 Takipçiler
Cardano Wail
Cardano Wail@CryptoSA99·
Why can't these people raise funds like @dapp_central instead of trying to drain treasury? $ada
English
2
0
0
13
Sssebi🦁
Sssebi🦁@Sssebi·
Do you think $ADA can get back in the top 10 in the next 3-4 months?
English
42
9
264
12.4K
Defi-the-Oz 🐍 🧠
Amazing that @snek, a meme coin with a small amount of revenue, gets crap from the community for borrowing 5 million $ada. Meanwhile IO and friends that are profitable get to suck up Treasury funds. Don't pay anything back, even though they probably could. Why don't they just get a loan?
English
4
2
19
398
Cardano_Racers
Cardano_Racers@CardanoRacers·
How do we increase $ADA price and network activity without spending treasury funds?🤔
I think that's one of the challenges we’re facing!
English
5
1
6
188
Sssebi🦁
Sssebi🦁@Sssebi·
Tell me you are a Cardano holder without telling me you are a Cardano holder.
English
136
5
193
8.6K
4Runna.ada
4Runna.ada@4RunnaADA·
@IOGroup @phil_uplc No no and no. We paid you the money for the same initatives last year, fucking build them already
English
0
0
3
89
Input Output Group
Input Output Group@IOGroup·
IO’s 2026 treasury proposals are now live. We’re submitting nine proposals this year, with a funding ask just under 50% of last year’s, and a clear focus on getting the job done. With Leios testnet arriving in June and mainnet targeted by the end of 2026, the slate delivers the performance, security, and capability upgrades needed to move Cardano into its next phase. DRep voting is open now and closes on 24 May. Explore the full set of proposals → momentum.cardano.iog.io Kick-Off: The Cardano 2026 Proposals by IOG today 16:00 BST: x.com/i/spaces/1lkqr…
English
64
88
389
46.8K
Saint
Saint@UtxoSaint·
You can believe in what you want. But account model is just convenience that Vitalik chose. The right model for blockchains is UTXO. That’s why it was chosen for Bitcoin. Going with account model that has a global state is a bad choice as we are seeing everyday not to mention the solidity crap that results in so much fragile code that’s in existence resulting in billions of hard earned money lost. ETH is a good prototype but a terrible end product overall.
English
3
4
18
287
Tori
Tori@ToriRibolla·
only one coin i truly believe in is ETH prove me wrong
English
56
3
165
4K
Rami
Rami@CardanoRami·
Cardano TVL is growing at a surprising speed lately. @FluidTokens - TVL is up 250% since offering user incentives. @DanoFinance - TVL has exploded with their new concentrated liquidity product. @strikeperps - Vault liquidity has more than doubled since offering user incentives. @surfcardano just announced user incentives once their v2 goes live. Our ecosystem is building great momentum right now. We have to continue to push incentives in order to grow liquidity. We also have to offer incentives on stablecoin minting and deployment which @phil_uplc mentioned is coming soon. Let's grow Cardano.
Rami tweet media
English
16
53
278
10.3K
Michael
Michael@Girakian·
@TapTools @UtxoSaint Huge, and that with this bad sentiment is really fantastic…so let’s go..
English
1
0
0
191
TapTools
TapTools@TapTools·
JUST IN: Cardano $ADA TVL just hit its highest level in over a year.
TapTools tweet media
English
15
68
559
21.4K
4Runna.ada
4Runna.ada@4RunnaADA·
@angrycryptoshow @TapTools Maybe read the chart before you spread misinformation on YouTube. He has it priced in ADA, it’s chart is going up because Adas USD value is in the gutter lol
English
0
0
1
18
4Runna.ada
4Runna.ada@4RunnaADA·
@notrick374 He actually had a huge round of applause at the end of this you fucking idiot 😂
English
1
0
0
21
Jason Appleton (Crypto Crow)
The idea that only use cases such as Meme Coins, NFT's, Hacks, Bots and Rug Pulls are the only metrics by which a chain merits interest or value so long as Number Go Up is not only absurd, but extremely ignorant. Cardano has been building for much more substantial uses.
English
12
10
143
2.7K
Phil Lewis
Phil Lewis@phillewisit·
@opti_x Does anyone NEED to trade what is currently offered in these markets. I am only interested in natural markets for real value. Maybe you missed that part of my post. The financialisation of our economy is a net negative for the world, with the 2008 GFC just one example.
English
1
1
5
38
Phil Lewis
Phil Lewis@phillewisit·
DeFi maxis are just TradFi wolves in sheep’s clothing. Most people’s view of Wall Street isn’t a good one. They manipulate natural markets to extract value from those looking to invest/save in assets that provide some benefit to the world, at a fair value. But despite TradFi being a net negative to the world, at least their markets are for assets with real value/utility. DeFi maxis are like “ooh let me get some of that value extraction, but with this hypecoin that does nothing for the world” 😩 And we wonder why there is no adoption 🤡
English
4
1
16
1.4K
4Runna.ada
4Runna.ada@4RunnaADA·
@phil_uplc Umm we don’t have any dapps worth marketing especially not worth 21m ADA. Get a grip
English
0
0
0
17
Phil 🪏
Phil 🪏@phil_uplc·
Service plan is an extremely serious and high competence marketing firm. The problem is this proposal allocates the majority of funds for them to market supply chain traceability solutions on Cardano which is a market that doesn’t exist in a serious capacity and even if it did, we don’t have competitive tooling for it. This is like hiring a fighter jet to go fire missles into outer space. Yes, service plan will get eyes, views, clicks and user registrations, but if we pay them to market supply chain traceability we will get nothing. The focus should be on marketing the apps that currently exist on mainnet with real users, real economic activity and real KPIs for the chain, namely, our DeFi apps.
David 🪏@DaveXCrypto

Cardano are you ready to spend nearly 21 Million ADA on a marketing proposal (Roughly $5M USD)

English
16
10
116
5.2K
4Runna.ada
4Runna.ada@4RunnaADA·
@Padierfind @realdecimalist IMO this amount of money needs to be handed out quarterly while they meet milestones. Also, the document doesn’t account for who will be closing deals and developing solutions that will arise from this marketing.
English
0
0
0
56
Patrick Tobler
Patrick Tobler@Padierfind·
Good Morning Cardano Serviceplan Group, the marketing agency who also works for companies like BMW, Netflix, Amazon, etc. has just submitted an official Marketing proposal for the Intersect Budget process. After 1.5 years of building Masumi & becoming closer & closer to Cardano, they've decided that they want to become Cardanos official Marketing partner. Some disclaimers first: 1) I am an unpaid advisor to this proposal. Yes, unpaid. I do not get any money if it wins but I've decided to give some of my time & help Serviceplan with connections into the ecosystem because I believe that professional marketing like this is very much needed in Cardano. 2) This is a joint proposal coming from multiple different agencies from inside the Serviceplan Group. Serviceplan has around 6000+ employees. The team working on this is a different team than the one working on Masumi. 3) This proposal is not a grant or some speculative investment or so. It's an actual proposal for very specific work package that will be carried out. It's the first time SP has ever done "public pitch" like this, normally they're used to pitching in front of marketing departments of large enterprises. 6 months of work went into drafting this proposal. So please be nice, even when you have criticism. :) 4) Serviceplan is the only entity that I know of from outside of Cardano that has invested a Multi-Million dollar amount into Cardano development in recent years. I'm not sure I'm allowed to say the exact number but let's just say this: If they win this proposal + the Catalyst proposals they've received for Masumi, it will still be less than what they've invested into Cardano so far. That alone should be reason to take a very serious look at this. Now about the proposal itself: The goal of this proposal is to broadly "reposition" Cardano as the Blockchain for serious business. It's specially built so it captures Leads & distributes them into the ecosystem. The main pillars that the proposal focuses on are 1) DeFi and 2) Supply Chain. Now I highly recommend everyone for read through the full proposal, I will put the link to the PDF into the comments.
Serviceplan Group for Cardano@SPforCardano

We just submitted our budget proposal: "The Marketing-Powered Demand Engine for Cardano." Here's what it is, what it costs, and why it matters. THE PROBLEM Cardano stands on strong technical foundations. Yet for enterprise decision-makers, it's not an obvious "yes" — not because the technology can't deliver, but because they're missing use-case clarity, proof, and engagement paths. The business world sees Cardano as a respected ecosystem. Not yet as first choice for enterprise infrastructure. THE SOLUTION A complete enterprise demand generation system that repositions Cardano as "The Blockchain for Serious Business." The system operates through a three-stage funnel: Attention →Proof → Qualified Leads. Two recommended blueprint verticals: Institutional DeFi and Supply Chain Traceability — final selection to be validated with the GMC. Three pilot markets: UK, Germany, Switzerland. A central Cardano Hub serves as the evidence and engagement environment. Directly aligned with the Cardano 2030 Strategy Framework — Pillar 2 (Adoption & Utility) and Pillar 4 (Community & Ecosystem Growth), supporting core KPIs: TVL, monthly transactions, and monthly active users. THE INVESTMENT 12-month pilot. Four milestone-gated work packages — each one only unlocked when the previous one delivers. WP4 (V2 Supply Chain) is only released after the Q3 KPI checkpoint passes. Total investment: €2,978,738 (53% media, 47% agency — within industry benchmark). ADA surplus gets returned to the Treasury. WHO WE ARE Serviceplan Group — the only globally ranked agency that has built live Cardano infrastructure, deployed it in production, and holds a formal Cardano Foundation partnership. Official Intersect member. Masumi Network has been on mainnet since November 2024 with 25,000+ on-chain transactions. Independent Network of the Year at Cannes Lions 2025 (19 Lions). #1 globally on WARC Creative 100 and Media 100. 6,500 people, 40+ countries, €866M revenue. Full proposal and brochure in the reply below.👇

English
83
250
1K
83.7K
Fabio Costa
Fabio Costa@FabioCosta73825·
@JaromirTesar We don’t we hire someone or a team from the outside, decided by us and with the ability to be dismissed by us with voting systems in place
English
2
0
1
24
Cardano YOD₳
Cardano YOD₳@JaromirTesar·
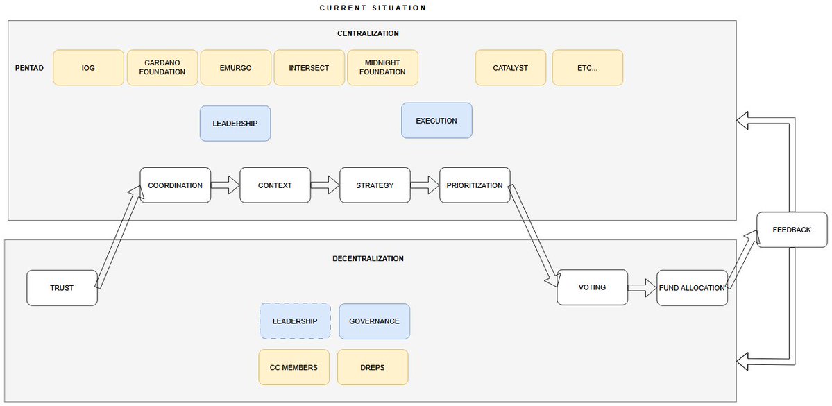
Cardano does not have clear leadership. Previously, it was IOG, Cardano Foundation (CF), and EMURGO. Charles Hoskinson was perceived as the leader. After the introduction of on-chain governance, the model evolved as follows: DReps → governance decision-making Pentad → leadership and execution DReps decide on Treasury spending, so they give legitimacy to the strategy that Pentad offers. This situation is given mainly because DReps are not coordinated. So they cannot define the strategy and prioritize. Therefore, on-chain governance is still dependent on the founding entities. We have decentralized governance, but still strongly centralized leadership and execution. A strong player is Intersect, because it plays the role of coordinator. For example, it prepares the Budget Framework process. Intersect has to balance the role of facilitator and leader, because it may not want to be a leader. Not being a leader means that it does not bearing responsibility. Leadership without responsibility does not work. On-chain governance is not the same as leadership. A leader bears responsibility, but we don’t have one. Responsibility is diluted somewhere between Pentad and DReps. The problem is that leadership and execution can only be decentralized with difficulty, if at all. That’s why it’s fragmented now. New leaders may be born. We may see a struggle for leadership. Or, it stays the same. Leadership should not be in a vacuum in the name of decentralization. Where to transfer leadership? The logical direction is towards DReps. For DReps to have a stronger position, it must be coordinated. Something like a DRep board must emerge. DReps should be responsible not only for Treasury spending, but also for actively defining strategy and prioritizing. Effective execution requires centralization, but it is still possible to involve DReps in the process through cooperation with existing executors or by introducing DAOs. DAOs could take responsibility for supporting builders, ecosystem growth, innovation, marketing, open-source activities, etc. A stronger coordination layer is needed among DReps and founding entities + Intersect. This can only be built if DReps have a clearly defined coordination layer between themselves and between sub-DAOs. Founding entities can provide expertise, knowledge, and experience, while DReps will define the direction from the bottom up. The evolution of the governance system will allow for a dialogue between DReps and founding entities. Currently, communication is practically non-existent. It is done through on-chain proposals. The result will likely be a rejected proposal regarding Summit and TOKEN2049. FEs may think that their activities can be funded from the Treasury forever, while DReps may think the opposite. The goal is to find a consensus on the future functioning. This path is not easy. There are many obstacles ahead that we will have to overcome. However, governance needs to be more effective, so we have to try.
Cardano YOD₳ tweet mediaCardano YOD₳ tweet media
English
24
23
160
8K
Vivarantex
Vivarantex@vivarantex·
What we got from @bigpey after all this time? He took 1.6 million from the treasury after all @IOHK_Charles, any idea? Do not let him take anything from $night ecosystem cause that's what he will try to do next....
English
11
2
50
3.4K
4Runna.ada
4Runna.ada@4RunnaADA·
@TheOCcryptobro @pyro_ae @Cardano_CF Wrong, Farid did genuine deep dives and explained things well past the headlines. He also gave a voice to some of Cardanos biggest Dapps. Scammer nonetheless but you can’t knock his knowledge and content in the slightest
English
0
0
1
131
Chris O 🌎 Cardano DRep
Chris O 🌎 Cardano DRep@TheOCcryptobro·
#Cardano fam, remember Farid being flown to Dubai and put in a luxury hotel on community $ADA? Add insult to injury was HONORED by the @Cardano_CF with an award?!? Honestly who actually voted for him? Great example of everything that’s wrong with our “governance”…..
Chris O 🌎 Cardano DRep tweet media
Rick McCracken DIGI 🇺🇸@RickMcCracken

Farid asked me to loan him $10K, his sob story was the Meld thing. My instincts said no way in hell, I would never see it again. Bad guys often disguise themselves as good guys. Too many people do weird shit. I don’t trust sob stories from anyone without visual evidence.

English
29
16
131
11.1K