Sabitlenmiş Tweet

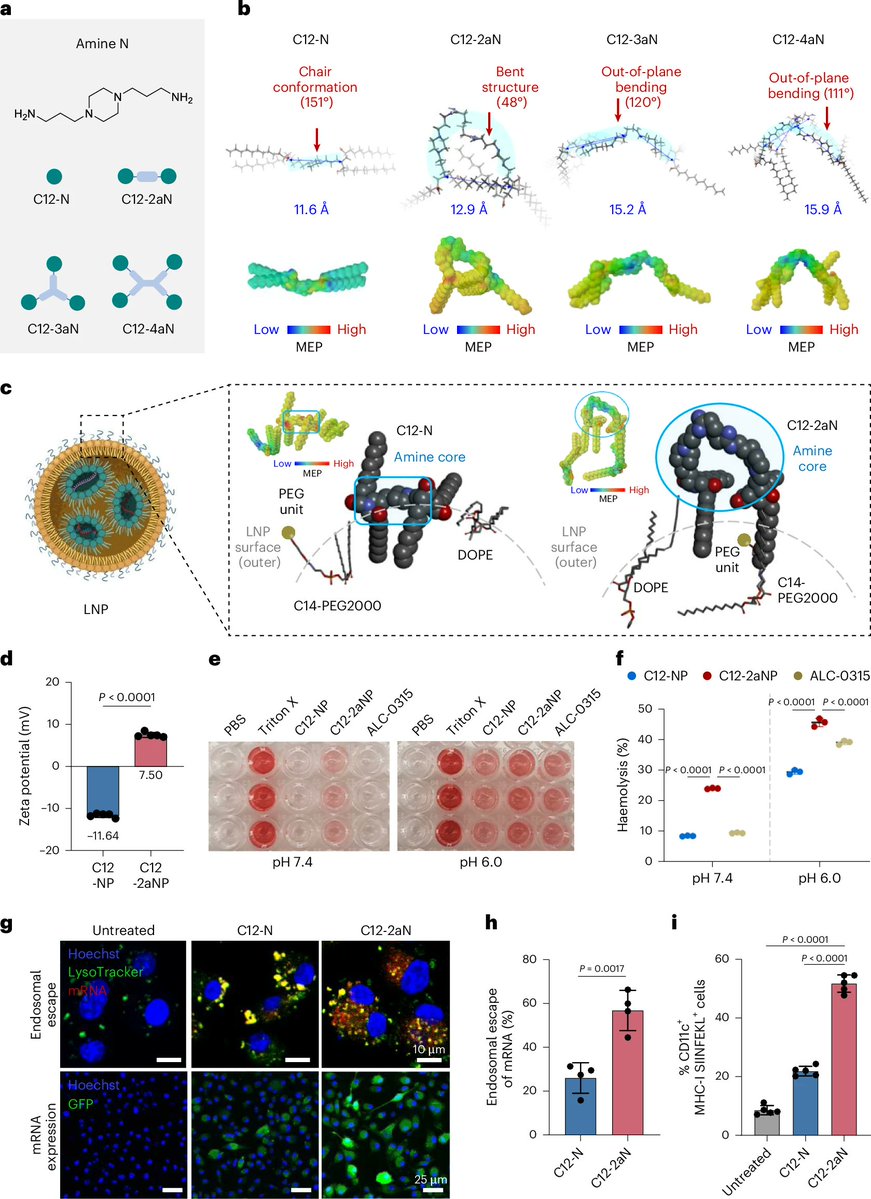
Thrilled to share our latest in @NatureBiotech led by @MJMitchell_Lab Postdoc Marshall Padilla in collaboration w @GuptaPenn on elucidating mRNA lipid nanoparticle structure through biophysical analyses! LNPs can have crazy shapes, see below:
Free access: rdcu.be/eMmd0

English

























