Richard Eva retweetledi

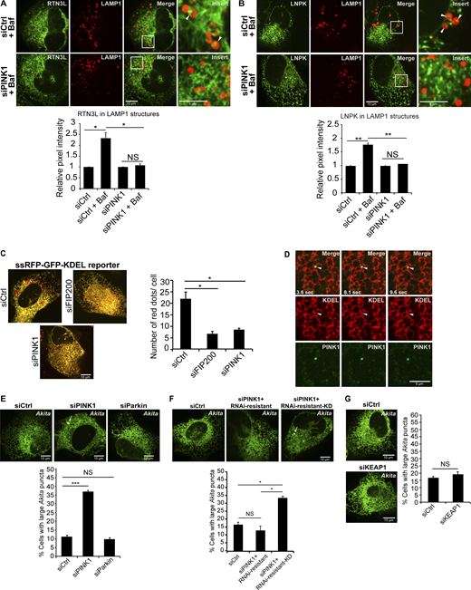
Ravi Chidambaram, Kamal Kumar, Susan Ferro-Novick et al. @UCSanDiego identify peripheral tubule junctions as a site where RTN3L functions in ER-#autophagy. The Parkinson’s disease kinase, PINK1, regulates formation of these tubule junctions.
hubs.la/Q02YwVFC0
#ER_literature

English






















