Tali Gillette

3.8K posts

Tali Gillette

Tali Gillette

@TaliGillette

Investigative Researcher & Writer | Examining hate-driven ideologies, disinfo & narratives shaping culture, institutions & policy. @claritycoaltion

New York, NY Katılım Haziran 2008
3.7K Takip Edilen4.1K Takipçiler
Sabitlenmiş Tweet
Tali Gillette
Tali Gillette@TaliGillette·
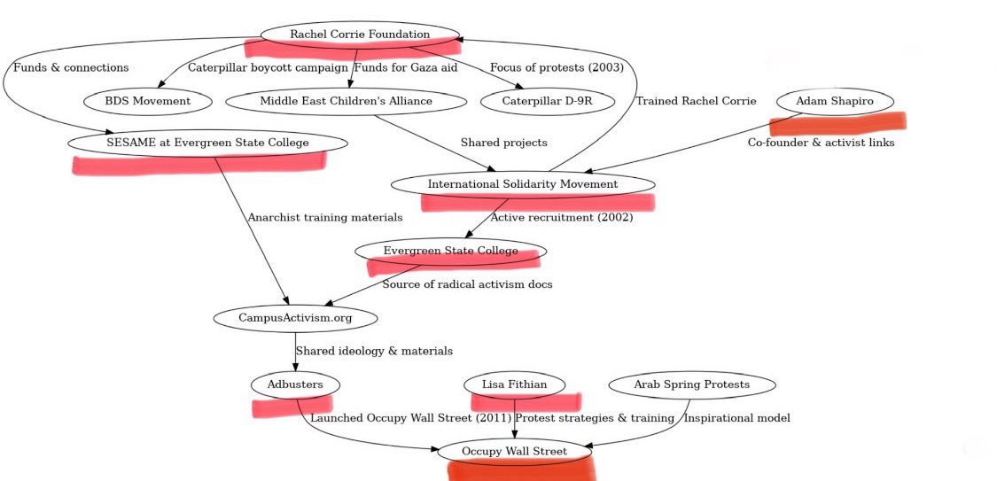
🚨🧵Do George Soros and Sesame Street Have a Secret Channel We Never Knew About? Today’s thread starts with the letter $. It sounds like something out of a movie: so innocent, so unassuming, you’d never think to look. But after a year-long investigation into the who and how of the Free Palestine Movement, compelling evidence has emerged. Here’s a preview from “The Hidden Blueprint” Investigation. • The Free Palestine Movement isn’t about Palestinian liberation. Occupy Wall Street wasn’t spontaneous. Both were engineered as part of a 25-year campaign to hack our values, beliefs, identities, and minds-manipulating narratives and reshaping global perceptions to deliberately undermine Israel, fuel anti-Semitism, and destabilize democracies, chiefly the United States. • What began with the idealism of anti-war peace movements, and later involved George Soros and USAID funding Srdja Popovic’s Otpor protest movement’s successful overthrow of the Serbian government, in the name of civil societies worldwide has since evolved into a powerful, dangerous alliance. A collection of seemingly independent organizations, professors, activists and even U.S. government agencies like USAID and the United States Institute for Peace (USIP), appears to be a highly coordinated machine operating as one. While many may have innocently believed they were fighting for a greater good, there are key architects behind this movement who knew exactly what they were doing. The truth was never hidden from us, we just didn’t know to look.🧵1/6 #GeorgeSoros #opensociety #sesamestreet #sesameworkshop #Thehiddenblueprint @76brandy76 @EFischberger @PamelaParesky @visegrad24 @gekaminsky @ParkerThayer @MelissaSChapman @AviMayer @EndWokeness
Tali Gillette tweet mediaTali Gillette tweet media
English
69
253
595
443.1K
DAWN IVEY💐😊
DAWN IVEY💐😊@noregretvet_·
Absolutely adore John Kennedy. He cuts straight through the bs to the core of the matter with accuracy, precision and style. We need to clone Senator Kennedy.
English
672
2.4K
12K
68.2K
Washington Free Beacon
Washington Free Beacon@FreeBeacon·
Ousted Harvard president Claudine Gay will return to the classroom at the Ivy League university in the fall to teach a course on “Politics in Higher Education” two years after she resigned in disgrace amid allegations she condoned anti-Semitism and that she was a habitual plagiarist.
Washington Free Beacon tweet media
English
12
15
60
2.8K
Tali Gillette retweetledi
Adi
Adi@Adi13·
A U.S. Senate panel is intensifying its oversight of New York City Mayor Zohran Mamdani’s administration following the creation of a city Health Department “Global Oppression and Public Health Working Group” that described Israel’s actions in Gaza as “genocide” and omitted any mention of Hamas’ Oct. 7, 2023, attack on Israel, according to a transcript and sources familiar with the meeting the NY Post reports. Sen. Bill Cassidy, R-La., chairman of the Senate Health, Education, Labor and Pensions Committee, sent a follow-up letter Monday to Mamdani questioning whether the group’s activities comply with federal nondiscrimination laws, especially as the department receives roughly $600 million in federal funding annually.
Adi tweet media
English
86
313
880
34K
Ryan Mauro
Ryan Mauro@ryanmauro·
BREAKING🚨One of the most underreported counter-terrorism stories of the past decade: The Russian government supports and probably flat-out operates the deadliest Nazi terrorist group in America. (while accusing the U.S. & Ukraine of supporting Nazi terrorism) Designate Russia as a State Sponsor of Terrorism. Can't believe I'm still having to recommend doing that. Should have happened a long time ago.
Colin P. Clarke, Ph.D.@ColinPClarke

An American in Russia Is Linked to Neo-Nazi Terror Cells Across Europe nytimes.com/2026/03/25/wor… via @NYTimes

English
5
33
85
2.8K
Brigitte Gabriel
Brigitte Gabriel@ACTBrigitte·
This video is not from a third world country. It’s from South Carolina. We are being invaded.
English
3K
10.7K
20.1K
355.9K
Tali Gillette retweetledi
Tali Gillette
Tali Gillette@TaliGillette·
Thank you @FoxNewsOpinion and @FoxNews Digital for publishing this investigation : The New Mafia: Trump, Civil RICO and the Global Intifada. foxnews.com/opinion/new-ma… The investigation exposes a Palestine Solidarity toolkit traced to DSA Seattle: shorturl.at/EglBr directing activists to militant-linked channels, encouraging concealment of DSA branding, logos, affiliation and linking to a web of fundraisers totaling millions. It raises new questions about transparency and coordination. DSA co-founder and member of over 40 years, Maurice Isserman resigned tinyurl.com/24vwjj46 after October 7 in protest over the group’s stance and toolkit, while NY lawmaker Zohran Mamdani has “no opinion on disarming H@m@s.” The piece also examines @POTUS remarks on pursuing RICO against George Soros and why Civil RICO may be key to dismantling this ideological machine. Another revelation: Soros-funded Central European University, based abroad, holds a New York State charter allowing graduates to earn U.S recognized degrees. See the evidence here:tinyurl.com/bdhcb63m @AsraNomani @CLARITyCoaltion @ryanmauro @PaulBatista007 @SoooMD #dsa #ZohranMamdani @democraticsocialist #FoxNews #talkpalestine #resistancenetwork #thehiddenblueprint #civilrico
Tali Gillette tweet mediaTali Gillette tweet mediaTali Gillette tweet media
English
11
95
164
40.5K
Tali Gillette retweetledi
Tali Gillette
Tali Gillette@TaliGillette·
"Zionism is not optional. It is the recognition of a people's reality and their internationally recognized right to a homeland. Treating it as debatable is racism not philosophy." A big thank you to the @JewishJournal @DavidSuissaJJ for selecting this piece for their print edition and to the editors for helping to amplify the message. Grateful to everyone who shared, engaged, and kept the conversation going. jewishjournal.com/commentary/opi…
Tali Gillette tweet media
English
4
8
19
17.6K
Tali Gillette
Tali Gillette@TaliGillette·
@TerrySStrada @FBIDirectorKash @TerrySStrada and the 9/11 families spent decades pursuing what the state did not, this never should have fallen on them. God Bless each and every one of you and the victims of 9/11 we are here for you.
English
0
0
0
6
justterry
justterry@TerrySStrada·
“Bottom line is, Mueller did not do an investigation on people involved in the 9/11 attacks who were connected to the Saudi government….But he was not interested in investigating [Saudi] terrorists who murdered Americans.” ⁦@FBIDirectorKashnypost.com/2019/09/07/rob…
English
2
0
4
1.1K
Dr. Naomi Wolf. 8 NYT Bestsellers. DPhil, Poetry.
I need a lawyer who will take on the fact that @NYCMayor is using my tax dollars to collapse our Constitutional separation of church and state, and also to privilege one religion, which creates a discriminatory context in NYC for all the others. Please email me if you will take this or a related case. Naomi@dailyclout.io
Amy Mek@AmyMek

🚨SCOOP - "Intertwined in Blood": Mamdani's Mockery of 9/11 Victims as He Celebrates "Generations" of Muslim Presence NYC's first Muslim Mayor Zohran Mamdani, in a new Eid video: "Our faith has been a part of this city for generations... Muslims and New York City, they are intertwined." Intertwined in blood, Mayor. Generations of Muslim presence in NYC began with jihadist plots and culminated in the slaughter of 2,977 innocents on September 11, 2001, when Islamic terrorists flew planes into the towers - right where Hochul recently lit the Freedom Tower green to celebrate "Muslim heritage." While families still grieve, mourn, and say "Never Forget," leaders light up Ground Zero in Islamic green and call Muslim history here "intertwined" without a whisper of the suffering caused by this deadly ideology. Instead of green-lighting symbols of 9/11, honor the victims of these Islamic terror attacks on U.S. soil: Islamic Terror Attack: World Trade Center Bombing — New York City (1993) Islamic Jihad Terror Attacks: September 11 — New York, Virginia, Pennsylvania (2001) Islamic Jihad Terror Plot: Shoe Bomber Attack — U.S.-Bound Flight (2001) Islamic Terror Attack: Los Angeles International Airport Shooting — California (2002) Islamic Jihad Terror Attack: Fort Hood Massacre — Texas (2009) Islamic Jihad Terror Plot: NYC Subway Bombing — New York (2009) Islamic Terror Attack: Times Square Car Bomb Attempt — New York (2010) Islamic Jihad Terror Plot: Portland Christmas Tree Bomb — Oregon (2010) Islamic Terror Attack: Boston Marathon Bombing — Massachusetts (2013) Islamic Jihad Terror Attack: Chattanooga Military Facility Shooting — Tennessee (2015) Islamic Jihad Terror Attack: Garland Muhammad Cartoon Attack — Texas (2015) Islamic Terror Attack: San Bernardino Christmas Massacre — California (2015) Islamic Jihad Terror Attack: Orlando Pulse Nightclub Massacre — Florida (2016) Islamic Jihad Terror Attack: Ohio State University Vehicle & Stabbing Attack — Ohio (2016) Islamic Jihad Terror Attack: West Side Highway Truck Massacre — New York City (2017) Islamic Jihad Terror Attack: Naval Air Station Pensacola Shooting — Florida (2019) Islamic Jihad Terror Attack: Austin Bar Shooting — Texas (2026) (Gunman in "Property of Allah" sweatshirt kills 3, wounds 14+; FBI probes terrorism link amid Iran conflict) This isn't inclusion. It's erasure and mockery! New York: Wake up before the last American flag is replaced by a crescent. Honor the dead, not the ideology that killed them.

English
233
1.9K
3.9K
63.7K
Tali Gillette retweetledi
Erin Molan
Erin Molan@Erin_Molan·
I cover stories like this every day… but this one just broke me. He was 19. His name was Saleh Mohammadi. RIP 💔 ۱۹ ساله بود. اسمش صالح محمدی بود. روحش شاد و یادش گرامی 🕊️ و یاد دیگر قربانیان هم گرامی 🕊️
1.1K
4.4K
11.3K
130.7K
Tommy Robinson 🇬🇧
Tommy Robinson 🇬🇧@TRobinsonNewEra·
"Most Americans didn't realise, where is Europe has the numbers, flooded through mass Islamic immigration, the US has the 'infrastructure', the heads of the Muslim Brotherhood here... I speak to the incredibly brave @AmyMek of @RAIRFoundation Hear her story. Support her.
English
204
3K
8.8K
246.8K
Glenn Beck
Glenn Beck@glennbeck·
On September 11th 2001, George W. Bush was scheduled to have a small group meeting with leaders of the Muslim community. Leaders later described as connected to Muslim Brotherhood linked networks. The meeting was cancelled because of the attacks. Now, I’m not suggesting anything sinister about that meeting, but what matters is that you had a group with ties to the Muslim Brotherhood that was supposed to have a meeting with the President on 9/11. That’s proximity, access, relationship. The key here is that while most were focused on the external threat, the internal threat was here all along.
English
201
1.2K
5K
297K
Tali Gillette retweetledi
Ryan Mauro
Ryan Mauro@ryanmauro·
Don’t miss this. We’ll be revealing declassified FBI & U.S. government files that are the smoking gun of smoking guns. There are important facts about 9/11 and things that happened in the following years that you almost certainly don’t know about. But you need to.
Glenn Beck@glennbeck

The Islamist threat is real, and it's already here. Join us LIVE on Thursday, March 19th at 8pm ET for a special report you can't afford to miss. Learn more at StoptheConquest.com

English
3
14
29
1.3K
Fox News
Fox News@FoxNews·
RED-GREEN ALLIANCE: Fox News investigation identifies 75 organizations supporting Iran's regime, including socialist groups funded by American tech tycoon Neville Roy Singham based in Shanghai. Iranian Americans counter-protest with dogs, dancing and uncovered hair—acts banned under Tehran's theocracy. foxnews.com/us/with-dogs-d…
English
297
1.2K
3.2K
161.1K
Glenn Beck
Glenn Beck@glennbeck·
The Islamist threat is real, and it's already here. Join us LIVE on Thursday, March 19th at 8pm ET for a special report you can't afford to miss. Learn more at StoptheConquest.com
English
327
1.2K
2.7K
179.2K