Zeping Hu Lab
38 posts

Zeping Hu Lab
@ZepingHuLab
Hu Lab @Tsinghua_Uni | Alum @RJDLab @UTSWNews @PNNLab @NUSingapore. Develop #metabolomics & #AI driven #multiomics; and study #metabolism in health & #disease.
Beijing Katılım Mayıs 2019
416 Takip Edilen218 Takipçiler

Congrats to Min, Yanzhu and Xubin. We invented two cool methods for profiling nearly genome-coverage single-cell histone marks in embryo dev. Single cells with 6 histone marks allow for epigenomic lineage tracing and pinning point cell2cell diff...nature.com/articles/s4158…
English

Excited to share that our paper “Synergizing Metabolomics and Artificial Intelligence for Advancing Precision Oncology” has been published in @TrendsMolecMed! We discuss the latest advances and our perspectives on this. Check it out here: authors.elsevier.com/a/1kce%7E5Eb1B…
English
Zeping Hu Lab retweetledi

Online now! A century of the Warburg effect dlvr.it/Sz8Chw
English
Zeping Hu Lab retweetledi

Acetylcholine signaling mediates drug tolerance in EGFR-mutant lung cancer: buff.ly/3EXFfjC
#Metabolism #Oncology

English

@RJDLab @theNAMedicine @SJMorrison_ @CRI_UTSW @UTSWNews @childrens @distefano_donna Congratulations Ralph!
English
Zeping Hu Lab retweetledi

Article sharing👇
🌿Detection of circulating tumor cells in blood of pancreatic ductal adenocarcinoma patients🌿by Dr. Andrea Mayado @usal
👉cdrjournal.com/article/view/3…
@ZepingHuLab @ChristianRolfo @AndresFCardonaZ @MaenAbdelrahim @vjsanchez @LguzzardiM @EHS_PCAF @maitham_moslim

English
Zeping Hu Lab retweetledi
Zeping Hu Lab retweetledi

The @TheFangGroupUiO medical students Ole Kristian Reiten, Martin Andreas Wilvang, with collaborators Sarah Mitchell and Zeping Hu just published a review summarized recent progress of NAD+ in health, ageing, and Alzheimer.
doi.org/10.1016/j.mad.…
sciencedirect.com/journal/mechan…

English
Zeping Hu Lab retweetledi

Research| Lei Song and Zeping Hu’s groups describe the #metabolome and #lipidome of heart and plasma from individuals with #HypertrophicCardiomyopathy (HCM) and identify metabolite panels that can be used HCM diagnostic markers or predictors of survival.
rdcu.be/cNbDX

English
Zeping Hu Lab retweetledi

NEW #ResearchHighlight! Nie et al. @ZepingHuLab performed #metabolomics profiling on samples from patients during the development of invasive lung adenocarcinoma & showed that metabolic pathways are progressively disrupted.
📯 go.nature.com/3DTM8OJ
@natrescancer #lungcancer

English

Glad to share our publication @CR_AACR on breast cancer, spearheaded by @ChenghengLiao @crglodowski, a thread.
Integrated Metabolic Profiling and Transcriptional Analysis Reveals Therapeutic Modalities for Targeting Rapidly Proliferating Breast Cancers cancerres.aacrjournals.org/content/early/…
English
Zeping Hu Lab retweetledi

The @ZepingHuLab developed a 3-nitrophenylhydrazine derivatization strategy for LC-MS/MS based metabolomics analysis with high sensitivity, broad coverage and facilitating metabolic flux analysis. fal.cn/3hL2g
English

@esnakayasu @NatureComms Thanks Ernesto! Hope everything is going well with you!
English

@ZepingHuLab @NatureComms Congratulations, Zeping! Very nice work!
English

Our new work online in @NatureComms uncovers metabolic trajectories from preneoplasia to lung adenocarcinoma, revealing circulating biomarkers for early detection and patient stratification, and potential therapeutic targets for lung cancer. rdcu.be/cBcwX

English

@harryetaylor @NatMetabolism Thx Harry! Sorry for the late reply. We can go down to 10 cells or even lower but the number of the detected metabolites could be smaller. We are still developing more sensitive tech hopefully we can achieve workable single cell method in near future. Stay tuned.
English

@ZepingHuLab @NatMetabolism Awesome! How sensitive? What’s the lower cell#?
English

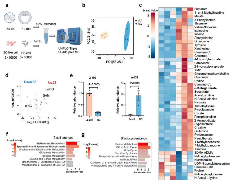
@NatMetabolism Using our ultra-sensitive metabolomics technology, we reconstruct the metabolic landscape in two-cell and blastocyst embryos and identify the reciprocal roles of α-KG and L-2-HG during early mouse embryos rdcu.be/cApzw

English

@ZepingHuLab @NatureComms Congratulations on a very nice study, Zeping and team!!
English



