codex

1.5K posts

codex

codex

@codexbtc

Web3, @Stacks, #Bitcoin

on-chain Katılım Ekim 2021
943 Takip Edilen1.1K Takipçiler
codex retweetledi
Sam Whitmore
Sam Whitmore@sjwhitmore·
I’ve been building stuff w agents for ~3 months. Some scattered thoughts on the current agent hype: On agent reliability: before you get too scared or hyped about autonomous agents, try running one yourself they have flashes of clarity and then tend to rabbit hole / get stuck / go off course. they need intense guardrails to reliably perform a task. They can be very random They are looping computer programs that have a 5-15% failure rate every time you execute a new loop People are assuming this will be trivial to fix but I actually think it’s quite hard because there is inherent non determinism in the LLM which is multiplied at each loop of execution On agents seeming alarming: agents have as much power as you give them w tools / API access, if you give them access to search the internet you’re building yourself a web scraper, which is cool, but not dangerous. If you give them REPL access, maybe they’ll run rm rf, so probably don’t do that. In general running agent-generated code without serious safety checks is not a good idea for a production app, just like you wouldn’t run random code a stranger sent you without reading it The agent doesn’t have goals / abilities of its own beyond what’s baked into the LLM and the APIs you provide it. It’s as if you are running a python script that continues to generate as you run it. It can do what a python script w access to specific APIs can do. It does not have superpowers to do anything beyond that. Not saying it’s not cool / exciting to see the agent programs self assemble! I like playing with them too. :)
English
53
151
1.3K
513.4K
codex
codex@codexbtc·
@rationalaussie Probably most b2c products will have a presence in Chatgpt. But businesses will be cautious to use it entirely due to platform risk. Many existing systems will use it as a channel alongside the other channels.
English
0
0
1
18
Rational Aussie
Rational Aussie@rationalaussie·
@codexbtc Not everything, but I do think quite a large portion of apps will get sucked into it... More than people currently think. It's not clear to me what an AI first app looks like outside of ChatGpt
English
1
0
1
31
Rational Aussie
Rational Aussie@rationalaussie·
I will reiterate a point I've made before: I am yet to see a single GPT App that has a unique value proposition compared to just using ChatGPT itself. Not one. Literally none of the existing 'apps' will survive.
Joseph Nelson@josephofiowa

ChatGPT Hackathon Demos w/ @trychoma, @replit: 🔩 ChatGPU - Connect to a GPU + NVIDIA SMI 🪄 PromptWizard - Access top prompts like for games 📊 MLFlow Assist - See/deploy ML Flow experiments 🇺🇸 Political Action - Send custom emails to legislators

English
1
0
4
723
codex
codex@codexbtc·
I've been seeing various experiments on ChatGPT. I just created my first ChatGPT plugin to get the Price of Bitcoin. The integration is fairly simple and you just need to build the right API. Lots of consumer-facing apps will quickly build their ChatGPT plugins.
GIF
English
0
0
1
380
Jorn van Swan
Jorn van Swan@JornvanSwan·
There must be a brilliant combination of AI and tokenomics, but I just can’t figure it out
English
1
0
3
176
Mckay Wrigley
Mckay Wrigley@mckaywrigley·
@jpthoma7 I don’t use Pinecone. I use postgres with pg vector. Chroma is good too. Langchain isn’t flexible enough for me to use it here. Too much rigidity in how you have to structure your data imo.
English
3
0
14
1.8K
Mckay Wrigley
Mckay Wrigley@mckaywrigley·
I get a lot of questions on the “why” of embedding search. This is the simple example I like to use to help illustrate the magic of embeddings. Once it clicks, you understand why it’s such a powerful retrieval mechanism for AI systems.
Mckay Wrigley tweet media
English
17
38
327
115.7K
Rational Aussie
Rational Aussie@rationalaussie·
I might do a mega thread outlining my reasoning why most industries are 'fucked' due to these latest AI deployments by OpenAI. Does anyone want to see it?
English
4
0
24
1K
codex
codex@codexbtc·
@rationalaussie Together with Microsoft they’re out executing everyone with a dizzying speed. Already dystopian
English
0
0
0
25
Rational Aussie
Rational Aussie@rationalaussie·
Why do you think they're shipping so fast? That's their intention. They want to own the whole market, then regulate everyone else out of the market by regulatory capture under the guise of safety. Sama is full of shit
English
2
0
3
524
codex
codex@codexbtc·
GitHub is releasing Copilot X. We’re starting to see a shift in user experience of the GPT powered software. Soon the software we use today will feel like software we used to have in the 90s. theverge.com/2023/3/22/2365…
English
0
0
4
239
codex
codex@codexbtc·
SCOOP: Microsoft is working on all its products to be fully integrated with ChatGPT and Copilot. Soon we'll have a LinkedIn powered by Copilot.
English
0
0
3
209
codex
codex@codexbtc·
I hear from machine learning PhDs with high paying jobs at the big tech that they're afraid the AI will be taking away their jobs.
English
0
0
1
132
codex
codex@codexbtc·
The new AI wave can be compared to the period when the Internet emerged. The generations split into before and after Internet users. Now we are the before AI generation. We're gonna need to adapt if we want to keep up with the AI native folks.
English
1
0
5
300
codex
codex@codexbtc·
The world is going to get weirder and weirder with the new advancements of AI.
English
0
0
0
106
codex
codex@codexbtc·
@gpt_index This is great. Will you be supporting pgvector any time soon?
English
0
0
0
147
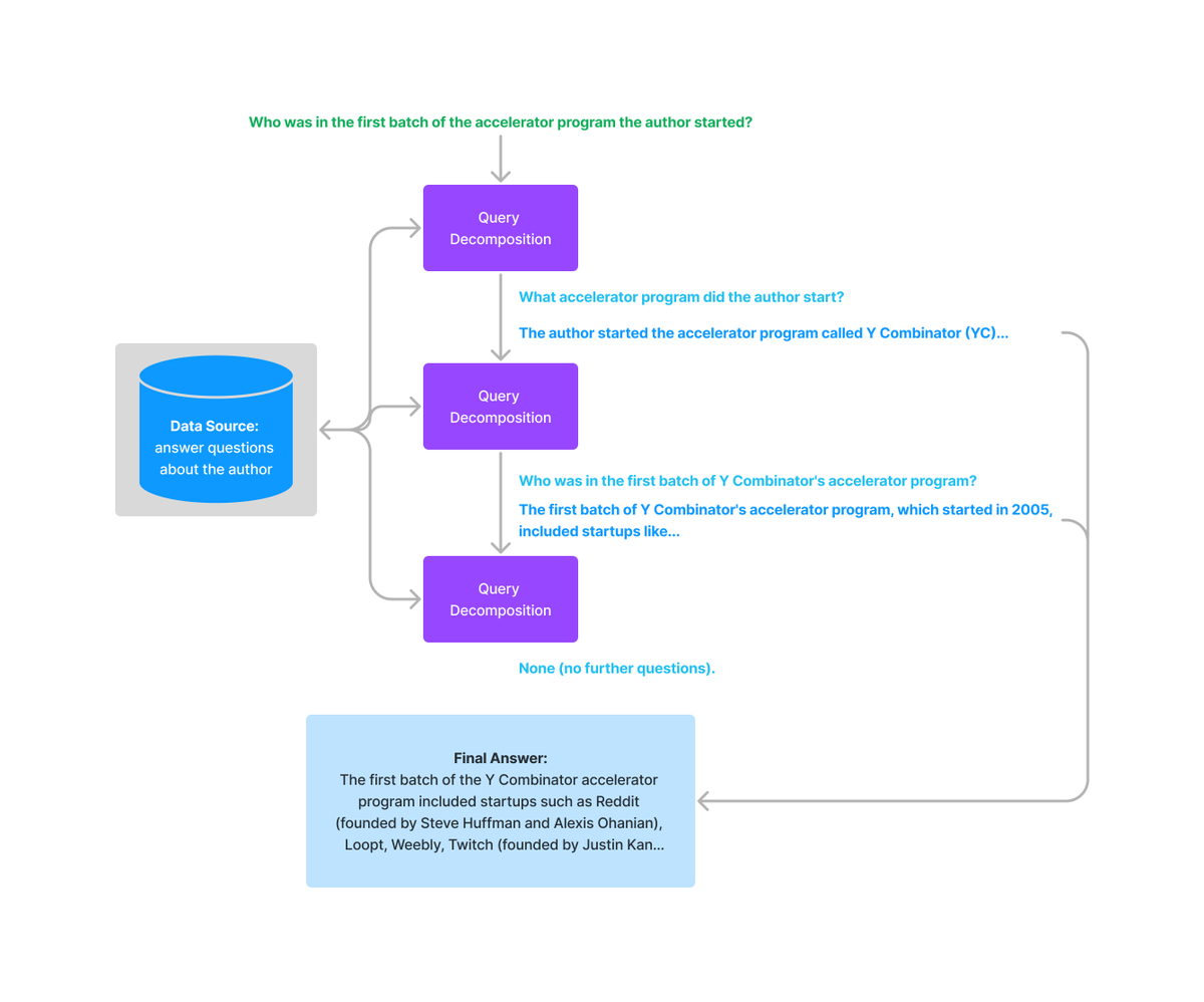
LlamaIndex 🦙
LlamaIndex 🦙@llama_index·
Multi-step query decomposition can help with document retrieval! 📑 LlamaIndex 0.4.30 brings an exciting extension to our query decomposition capabilities: Given a data source, transform query into subquestions until we’ve used the data source to the best of our ability. 💡
LlamaIndex 🦙 tweet media
English
4
40
319
88.1K
codex
codex@codexbtc·
The next paradigm in programming interfaces would be Language Programming Interfaces or LPIs. They'll be the young siblings of APIs. You can simply tell any service what to do in natural language. It is already possible to build that on existing APIs using LLMs.
English
0
0
2
158
Mckay Wrigley
Mckay Wrigley@mckaywrigley·
GPT-3.5-turbo is so fast that streaming is almost completely unnecessary. I mean just look at this…
English
35
137
1.9K
768.1K