Hákon Jónsson retweetledi
Hákon Jónsson
127 posts


@bvhalldorsson @TheGenomeLab Note that in this figure we are lumping together splice, promoter and enhancer regions, as we are only considering distance from a coding exon across all gene sizes.
English

@bvhalldorsson @TheGenomeLab Our guesses are insufficient modeling of the methylated CpGs or the size of the windows ascertain the noncoding elements that we can assess (e.g. a gene must have an intron size greater than 500bp to be recorded to have DR score).
English

Have been enjoying the recent UK Biobank WGS paper from @bvhalldorsson et al, but can anybody explain the V's in this figure?
nature.com/articles/s4158…

English
Hákon Jónsson retweetledi

The sequences of 150,119 genomes in the UK biobank
nature.com/articles/s4158…
The first release of our sequencing of all 500k individuals of the UKB.
Below is a short run through of some of our main findings 1/12
English
Hákon Jónsson retweetledi

Excited to share the last paper of my PhD thesis.
We generate microsatellite genotypes for over 50 thousand Icelandic and over 150 thousand UK Biobank samples. doi.org/10.21203/rs.3.… 1/7
English
Hákon Jónsson retweetledi

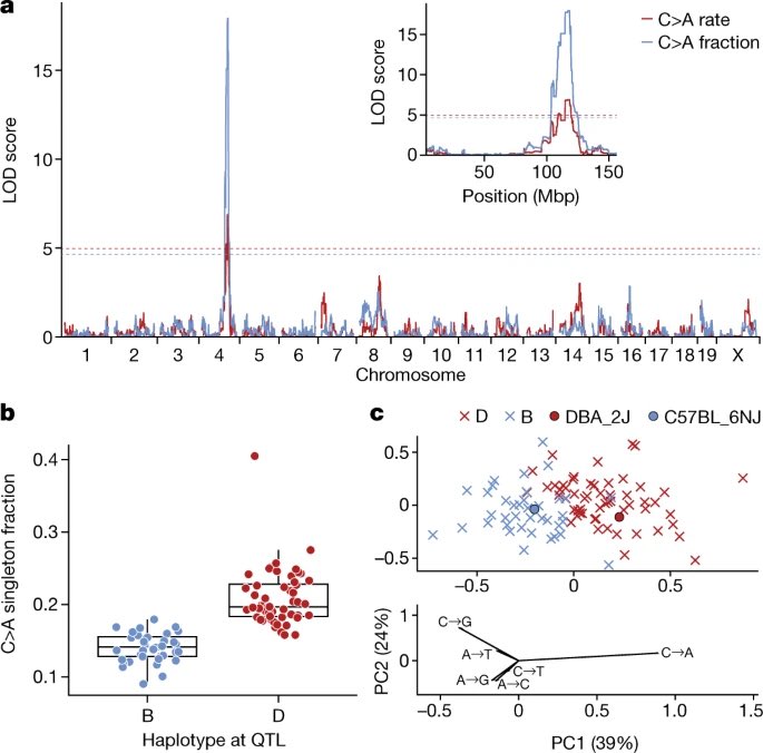
Our paper on a natural mutator allele affecting the mouse germline is out in @Nature! rdcu.be/cNlwZ Congratulations to the fantastic author team that made this project possible! @tomsasani @DavidAshbrook @AnnabelBeichman @AbePalmer @robwilliamsiii @jkpritch

English

Halló! Við erum að ráða CTO í Pikkoló, við erum leita að drífandi manneskju sem elskar að takast á við fjölbreytt verkefni. Endilega deilið eftirfarandi slóð með frambærilegu fólki
jobs.wrk.xyz/pikkolo/24868
IS
Hákon Jónsson retweetledi

PhD position in evolutionary transcriptomics of primate spermatogenesis using single-cell sequencing approaches available at birc.au.dk, Aarhus University. Application deadline May 1, 2022, see tinyurl.com/ytzcnb62. If interested, please contact me for details
English
Hákon Jónsson retweetledi

Happy to present our paper on the discovery of a new intellectual disability syndrome gene, CPSF3, by using the deficit of carriers of homozygous missense variants in the Icelandic population nature.com/articles/s4146…
@asmundurhreinn @bryojen @BjornssonL @patsule
English

Typical representation of rare variants in VCF files is bloated with homozygous genotypes (zeros). This format quickly becomes unwieldy with large sequencing sets as most variants are rare. This nifty tool condenses duplicate gts. per variant, achieving impressive compression!
Hannes P Eggertsson@hannespetur
Just released the first version of popVCF, a tool to improve lossless compression of multi sample VCF data. Reaches about up to 5.5x smaller files compared to standard bgzip. Feedback is welcome. Github URL: github.com/DecodeGenetics…
English
Hákon Jónsson retweetledi

For those interested, happy to announce I’ve set up a ko-fi page to simplify commissions of scientific portraits and illustrations of prerecorded talks. ko-fi.com/atjcagan/commi…
English

Results from Iceland on vaccine status vs risk of hospital admission, and diagnosis pre vs. post dec 15 (when omicron is denfinatively dominating variant) facebook.com/737695093/post…. All credit to @eliaseythorsson - outstanding work



English

@martiningi @eliaseythorsson Great news, are these figures part of a preprint? If so then I would be keen on reading it.
English
Hákon Jónsson retweetledi

PhD and post-doc positions in population genomics and evolutionary transcriptomics of human spermatogenesis available this year in my group, Bioinformatics, Aarhus University @NatSci_AU. Please contact me if interested. First PhD with deadline Feb 1 here tinyurl.com/yckp7xtb.
English

@CharrVein @trvrb Það er gaman að sjá grein á íslensku um SARS-CoV-2 sem kafar undir yfirborðið.
IS

@CharrVein @trvrb Þessi mikli fjöldi stökkbreytingar í S hjá ómíkron er mjög áhugaverður. Ég tel að það myndi bæta greinina að sýna heildaruppsöfnun stökkbreytinga eftir tíma fyrir öll afbrigðin til samanburðar, því að heildarfjöldi stökkbreytinga í ómíkron er ekki óvenjulegur miðað við önnur tíma
IS

@RyanDhindsa @bvhalldorsson @decodegenetics @patsule @hannespetur @kristjanmoore @__h2__ Cool, we have to check out your manuscript. It is always fun to test common assumptions using real data.
English

@bvhalldorsson @decodegenetics @patsule @hannespetur @kristjanmoore @__h2__ @hakon_jon Nice! Re: selection on syn variants: we also observed this using TopMED genomes, think it's likely due to codon usage: sciencedirect.com/science/articl…
Also would be interesting to see how these constraint metrics w/ large sample size compare to prev. approaches (Jarvis, CDTS, etc.)
English

We prósent our analysis of The sequences of 150,119 genomes in the UK biobank biorxiv.org/content/10.110… @decodegenetics @patsule @hannespetur @kristjanmoore @__h2__ @hakon_jon
English