Mark R-T
18 posts

Mark R-T
@markrt_
Moffitt Cancer Center. Math- Oncology. Music-powered. Nature never does, yet everything is accomplished.
Katılım Nisan 2012
153 Takip Edilen297 Takipçiler

@DanaAtayaMD @farkomd @PatrickHwuMD @Caamp @ArkoJace @TheGoatfox @brianchiong @AtulGroverMD @KBrewEsq @SamAtallahMD Maybe this summer I will drag it in for a rehearsal
English

@farkomd @PatrickHwuMD @Caamp @ArkoJace @TheGoatfox @brianchiong @AtulGroverMD @KBrewEsq @SamAtallahMD @markrt_ are you reading this!? #BanjoTime
English

Been awhile since we posted some music. Miss this band @Caamp #Snowshoes while you can’t see me, I’m playing the #banjo @ArkoJace on #vocals #guitar and #drums @TheGoatfox @DanaAtayaMD @brianchiong @AtulGroverMD @KBrewEsq @SamAtallahMD
English

@PatrickHwuMD Maybe specific to heparin but more broadly, a positive signal with AC and ICI in clinical settings has been hard to find. pubmed.ncbi.nlm.nih.gov/31881699/
pubmed.ncbi.nlm.nih.gov/33516263/
English

#ScienceSaturday
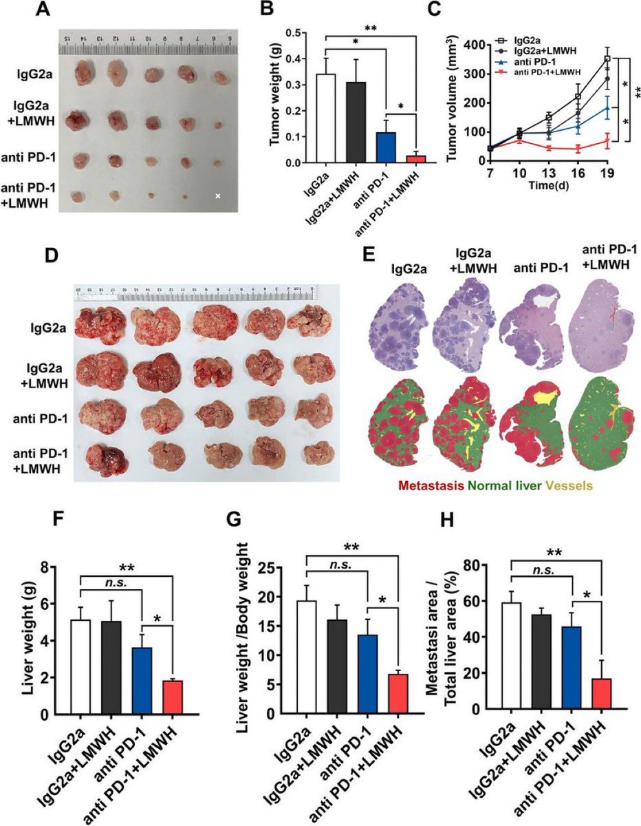
For #immunotherapy to be effective, T cells need to effectively infiltrate tumors. In this preclinical study, low molecular weight heparin was found to enhance T cell infiltration and anti-tumor efficacy for both adoptive T cell therapy and immune checkpoint blockade tumor models. jitc.bmj.com/content/11/8/e…

English

So proud my 15yo daughter, Dakota.
She composed this piano theme and variations over the summer with mentoring by @IUJSoM's Dr. Podgursky, and it was recently performed and recorded by doctoral student Daixuan Ai.
Please give it a listen! youtube.com/watch?v=OCoq9K…

YouTube
English

@StevenBradleyMD @AtulGroverMD @brianchiong @imswimming3 @evebmd @MelissaAReed @KBrewEsq @MDaware @farkomd @ErekMajka @GayatriJoshiMD @jmdubosemd @ParagMajmudarMD @DanaAtayaMD @DocWithBowtie @BurgartBioethix @intheICU @PatrickHwuMD @IR_Doctor @danbrownIO Nice layering to make a cool vibe!
English

Alice In Chains🥜#Docswhorock
@farkomd @JBMatthews @IR_Doctor @ParagMajmudarMD @brianchiong @AtulGroverMD @Dr_Bowser @DrPatGeraghty @PatrickHwuMD @MDaware @SamAtallahMD @MelissaAReed @DanaAtayaMD @KBrewEsq @TheGoatfox @danbrownIO @vascularIR @evebmd @BurgartBioethix @Mike_In_216
Albuquerque, NM 🇺🇸 English

@surgmax @C_Leach2131 @ParagMajmudarMD @farkomd @brianchiong @JBMatthews @AtulGroverMD @Dr_Bowser @DrPatGeraghty @PatrickHwuMD @MDaware @SamAtallahMD @MelissaAReed @DanaAtayaMD @KBrewEsq @AlbertoCalleMd @TheGoatfox @danbrownIO @vascularIR @evebmd Really nice work! Always a cool vibe to your videos. Cheers
English

Dirty Laundry ft 🎸@C_Leach2131 #Docswhorock @ParagMajmudarMD @farkomd @brianchiong @JBMatthews @AtulGroverMD @Dr_Bowser @DrPatGeraghty @PatrickHwuMD @MDaware @SamAtallahMD @MelissaAReed @DanaAtayaMD @KBrewEsq @AlbertoCalleMd @TheGoatfox @danbrownIO @vascularIR @evebmd
New Mexico, USA 🇺🇸 English

@DanaAtayaMD @PatrickHwuMD @surgmax @Dr_Bowser @farkomd @AtulGroverMD @MDaware @RyanMarino @LilyCrue @quality_nguyen @Toaster_Pastry @StressHoop @MortytheRN @MHPoison1 @ErekMajka @thehouseofpod @MBonewizard @fakeQrampage @MelissaAReed @danbrownIO @KBrewEsq @evebmd @brianchiong @GIMaPreceptor @hedy_wald @EricLast3 @TheGoatfox @mehenry @SamAtallahMD @drdevirgilio @AaronGoodman33 @DocRenfrow @DrPatGeraghty @GloriousPCMD @jthomas4900 @ziegler_md @nnainej @thesurgerylife @DocsWhoRock @MusicDownRange @deftones @katefd5 @SAJtDL @mayachutts @withspin

QME

@PatrickHwuMD @surgmax @Dr_Bowser @farkomd @AtulGroverMD @MDaware @RyanMarino @LilyCrue @KarenPercy1 @quality_nguyen @Toaster_Pastry @StressHoop @MortytheRN @MHPoison1 @ErekMajka @thehouseofpod @MBonewizard @fakeQrampage @MelissaAReed @danbrownIO @KBrewEsq @evebmd @brianchiong @GIMaPreceptor @hedy_wald @EricLast3 @TheGoatfox @mehenry @SamAtallahMD @drdevirgilio @AaronGoodman33 @DocRenfrow @DrPatGeraghty @GloriousPCMD @jthomas4900 @ziegler_md @nnainej @thesurgerylife @DocsWhoRock @MusicDownRange @deftones #docswhorock @katefd5 @markrt_ @SAJtDL @mayachutts @withspin

QME

1. Post the cover of a great album, no need to say why
2. Nominate 6 random people to do the same
3. Tag them @KarenPercy1 @quality_nguyen @Toaster_Pastry @RyanMarino @StressHoop @MortytheRN

English


I thought I had a math joke, but it was imaginary.
Rita Strack@rita_strack
I had a publishing joke, but I rejected it.
Indiana, USA 🇺🇸 English

@dbasanta My wild speculation would be something quasi neural. They are neural crest derived cells and they can secrete many things
English

@ara_anderson @AndriyMarusyk Model by @emilyldolson currently at @CancerConnector lab. Try the model here: emilydolson.github.io/genomic_stabil…
English

@jillagal @ChrisHeery @theheikman I wonder if this is ever done by the immune system with pathogens. For instance, is the liver attracting HCV so it doesn't go somewhere worse?
English

#teamBlue proposes baiting GBM, attracting cells to local niches, to improve local kill by radiation or surgery #moffittIMO
English

New preprint with @jeffreyjizzle @markrt_ @luddyka @ParkDerekS @DFKW_MD & more! The immune checkpoint kick start: Optimization of neoadjuvant combination therapy using game theory biorxiv.org/content/early/…
English

Our very own @dbasanta kicks off his tenure seminar on: Integrating scales and differentiating complexity!



English
Mark R-T retweetledi

Our new paper on the cover of @AACR Cancer Research! Novel Insights into Intratumoral Evolution cancerres.aacrjournals.org/content/77/9/2… A 1st for @mathonco!


English


