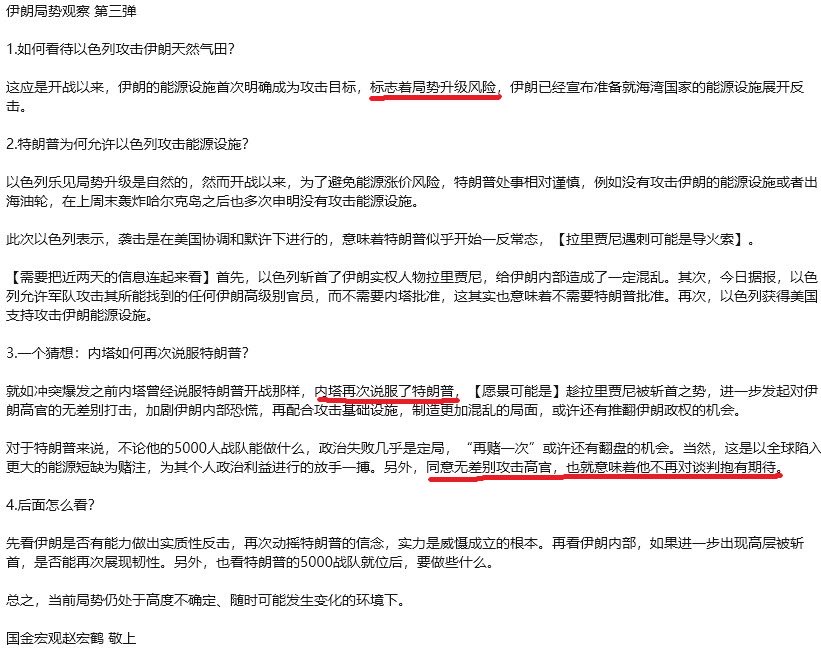
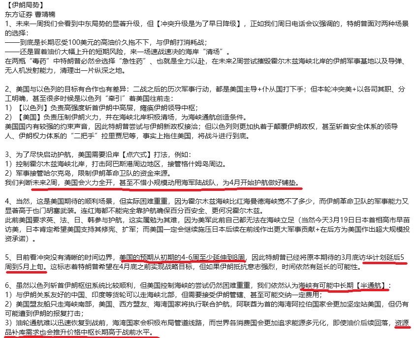
复利守夜人
108 posts

复利守夜人
@DAYJY8
低频交易者,高频生活家。 试图在充满噪音的市场里,赚点安静的生活费。AI只能润色文字,很难润色脑子。

美国财长贝森特:霍尔木兹海峡是“临时”瓶颈。我们将利用伊朗石油来压低油价,可能在未来几天内解除对伊朗海上石油的制裁。 美国在石油供应方面还有大量工可以做,可以单方面释放石油储备。




@ChinaMacroFacts @techeconomyana 如果价格上涨无法传递到消费端,上游中游的涨价能持续吗,总感觉逻辑长期来看说不通。

协议已定,那可以看得见日本的终结了 原本我们讨论高市早苗经济政策的困境时,会重点关注日本已经高达1323万亿日元的政府债务,两倍多于GDP的国债总额,其天然的制约日本进一步大幅实行所谓的财政宽松。所以我们可以合理推论,高市早苗上台前承诺的永久减税和大额国防开支增加以及重点产业扶持政策无法同时并立。而且久居不下的通胀和日本化债回到了老命题,就是日央行如何配合?调高利率,日债利息会大幅侵蚀日本财政所得导致原本的承诺更加大大缩水;调低利率或者按兵不动,会让日元继续贬值,导致进口膨胀和购买力继续下降,贸易逆差更加严重的同时,损害到日本的本土制造业。毕竟从数据我们可以看出,安倍的三支箭射出去的同时,日本就开始从贸易顺差国转为了贸易逆差国。2011年,日本突然出现了逆差达到324.34亿美元,2012年逆差874.16亿美元,2013年逆差1177.29亿美元,2022年逆差1503.39亿美元,达到历年最高,而截止到今年8月,日本在石破茂政策的加持下,刚刚把逆差维持在了167亿美元,总算为日元的贬值艰难的画上一个停顿符。 不过现在好了,新的日美协定让我们看到了结果。80万亿日元的对美投资,增加75%对美大米采购,2.5万亿日元的军备采购,100架波音飞机的采购,1.2万亿日元的美国农作物采购,美国液化天然气的采购,同时,日本产品输出到美国的关税税率为15%。这样的协议啊,只能重重的叹息。不用再为对高市早苗原本的承诺担心了,原本承诺的对内的减税换成了日企的离家出走,国防开支的增加成为了美国军火商的提款机,重点产业扶持资金成为购买美国原材料和能源的补贴。而日本央行踩不住日本财政的刹车,只能更快的向悬崖驶去。 这样的结局,只能让我想到满清时的蒙古,给了高层利益的同时又无比的提防,所以藏传佛教的强制推行和王朝末期的移民实边让蒙古族人口大幅缩减,不是像极了美国对日本极盛时做出的贸易制裁和广场协定签订吗?最勇敢的军队被派到最危险的地方作战,僧格林沁的队伍被洋枪洋炮击碎了灵魂后,他自己又在讨捻的战斗里被一个孩子割掉了头颅,不正是所谓美日亚太新秩序下日本被推出去做出头鸟吗?而蒙古族后期每家每户都欠着晋商无法还清的高利贷,同时性病患者在16~45岁的青壮年占70%左右,蒙古族几近灭族;不正是现在日本高额国债已经不用考虑怎么还而是考虑怎么续命和现在日本国内越来越荒唐,越来越畸形繁荣的性产业的完美比照吗? 就这样吧,一个早已看的到结果的结局。主权让位于根深蒂固的殖民,政策沦为强权的小小战利品,而振兴终成一场为他人输血的繁华;樱花绚烂,终归尘土,一个短暂且卑微的文明在账本与协议的重压下,缓缓走入自己必将灭亡的天命。









