StuDev

654 posts

StuDev banner
StuDev

StuDev

@StuckyDev

Katılım Ağustos 2017
18 Takip Edilen27 Takipçiler
Peter Akkies
Peter Akkies@peterakkies·
@domjost @amix3k Like team workspaces? Not necessarily. Areas can be personal or for a team. Things 3 does this well. E.g. I have areas like Admin, Business, Health, Home, Relationships, etc. “Health” isn’t a “project” but rather an ongoing area of responsibility. Does that make sense?
English
2
0
2
30
StuDev
StuDev@StuckyDev·
@amix3k On recurring tasks, I would like to see the text "next due date is x.y.z"
English
0
0
0
7
Amir Salihefendić
Amir Salihefendić@amix3k·
The team is making significant progress on the activity log. Soon you'll be able to export it to Markdown and feed it into an AI. We're working to make Todoist play nicely with AIs (on top of our MCP and official todoist-cli support!) Anything else you would want to see improved with the activity log?
Amir Salihefendić tweet mediaAmir Salihefendić tweet media
English
12
0
46
4.5K
StuDev
StuDev@StuckyDev·
@amix3k Twist has a lot of potential thanks to the Todoist reach. If I were Doist, I would focus on building solid technical foundations first and add a plugin system. That would allow the community to build the rest. This approach worked very well for Obsidian.
English
0
0
2
185
Amir Salihefendić
Amir Salihefendić@amix3k·
If we were building Twist from scratch today, what would we change? What's still broken about team communication?
Amir Salihefendić tweet media
English
7
0
14
3.8K
StuDev
StuDev@StuckyDev·
@amix3k Great to see that motivation on internal/interdisciplinary stuff. What are the other Devs working on right now? Latest "weekly" changelog is from 28. Nov.
English
0
0
0
36
Amir Salihefendić
Amir Salihefendić@amix3k·
We live in very special times. This is what I've been tagged on today: - Menghan (Finance) and Nadia (People) coding their own internal tool (salary calculator) - Ben (designer) did a PR to fix a small issue on Todoist web - Enric (and other devs) making LLM-based GitHub bots that can do Doist-flavored code reviews I don't recall any other time with so much change and leverage.
Amir Salihefendić tweet mediaAmir Salihefendić tweet mediaAmir Salihefendić tweet media
English
4
1
26
4.9K
StuDev
StuDev@StuckyDev·
@amix3k seems like a great assist. but an easy way for real user feedback is important as well
English
0
0
0
123
StuDev
StuDev@StuckyDev·
@amix3k Fingers crossed that these features don't stay science fiction next year
English
0
0
0
62
Amir Salihefendić
Amir Salihefendić@amix3k·
I'll take it, Granola! 😄 Btw, this is one of the best examples of "invisible AI" I've seen. We're planning to do next year and bring back Todoist Year in Review (we shut it down a few years ago!)
Amir Salihefendić tweet media
English
2
0
11
2.2K
Rishi
Rishi@notnotrishi·
Hey @linear! Looks like your API is down?
English
4
0
0
151
Notion
Notion@NotionHQ·
We redesigned cards in board and gallery view 🃏 “They’re cuter and smaller and nicer…and generally more customizable.” – Elliya, product ops
English
25
31
744
46.6K
Dominique Jost
Dominique Jost@domjost·
🥰 Super proud of the team for launching @todoist Ramble: capture tasks at the speed of thought in 38 languages. Just speak your messy ideas and Todoist turns them into clear, structured tasks. It's the most non-AI-feeling AI feature we’ve built and it feels like magic ✨
Dominique Jost tweet mediaDominique Jost tweet media
English
9
3
38
3.5K
StuDev
StuDev@StuckyDev·
@TomFrankly When I click the icon, I can do a full workday - ah sorry Windows user here :P
English
0
0
0
69
Thomas Frank
Thomas Frank@TomFrankly·
The nice thing about Discord is you can click the icon and then go do a full-body workout while it updates
English
11
0
53
6K
Windows Latest
Windows Latest@WindowsLatest·
Microsoft confirms "Update and Shut Down" was actually restarting Windows 11. If you have ever noticed Windows 11’s Update and Shut Down not actually shutting down your PC and restarting instead, you’re not alone. Many of us probably developed a little trust issue with that button because the PC kept bouncing back to the sign-in screen. Turns out it was a known issue with Windows 11 and even Windows 10. It's finally fixed. This fix will begin rolling out to everyone with this month's Patch Tuesday, scheduled for November 11. Requires Build 26200.7019 / 26100.7019 or newer.
Windows Latest tweet media
English
830
1.6K
22.1K
12.6M
Venkat
Venkat@venkatofl·
we’ve been building in silence reimagining what productivity should feel like today, we’re opening the waitlist for slane. your new intelligent workspace for teams and founders projects, ai workflows, and clarity. → slane.app
Venkat tweet media
English
222
22
978
780K
StuDev
StuDev@StuckyDev·
@LeahLundqvist This company lost me anyways - they had their chance
English
0
0
0
8
JetKVM
JetKVM@JetKvm·
JetKVM is now officially available through select retail partners. Purchase today at jetkvm.com/products
JetKVM tweet media
English
9
12
112
8.1K
Todoist Status
Todoist Status@TodoistStatus·
Investigating: We deployed a recent backend update that did not behave as expected and may have affected some data stored in our production environment. We are currently investigating the scope of the impact, including whether status.todoist.net/cmgpfnd3j020l6…
English
2
0
0
736
StuDev
StuDev@StuckyDev·
@MFreihaendig Thanks, there are many good points. It is still a bit questionable why a software needs a guide for permissions but since many features are new it definitly is helpful work you have done here
English
1
0
1
28
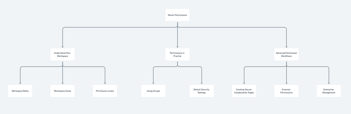
Matthias 🔥
Matthias 🔥@MFreihaendig·
I build secure, scalable Notion workspaces for teams that are used by more than 1,000 employees every day. Here’s the high-level playbook I implement on every project ✅ Group-First Create groups for every access level (e.g., Admins, Team, HR). Assign pages and team spaces to groups - never to individuals. Onboarding and offboarding become one step. 🧱 Lock Databases (backend) Give Admins “Full access.” Give Team “Can edit content.” That protects properties and schema while still letting people update entries. 🧭 Frontend vs Backend Build collaboration on dashboards (frontend views), not raw databases. Lock down the page using "Can View" and upgrade the users to “Can edit content” only where edits should happen. 🎛 Granular Permissions Use owner-based visibility to share only what’s relevant. Clients or freelancers see their entries and never the entire database. 📝 Safe Intake If the database is view-only for certain users, route new items through Forms. It adds entries without exposing the backend structure and ensures that the right properties are filled … Want the full walkthrough (workspace roles, team spaces, secure collaboration pages, and enterprise settings like SSO/SCIM)? Comment “guide” and I’ll send it.
Matthias 🔥 tweet media
English
9
1
24
2.3K