AAAWan retweetledi
AAAWan
226 posts

AAAWan retweetledi
AAAWan retweetledi
AAAWan retweetledi

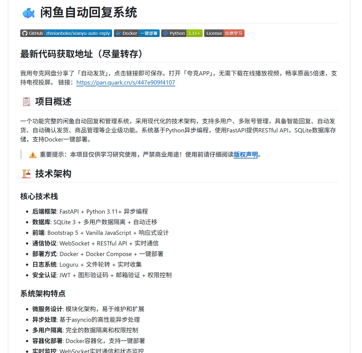
闲鱼躺赚这件事我来说清楚,有人通过卖网盘资源+网盘拉新一个月赚几万!
花1块钱买个网盘资源,上架自己小铺,关键词一优化,订单自己送上门——这不是梦,有人已经跑通了。
这个开源项目直接给你整套系统:
① 多账号管理
② 智能自动回复
③ 自动发货+确认
④ 商品管理全包
夸克网盘还能吃返佣,躺赚套娃。
🔗 github.com/zhinianboke/xi…
同时可以赚网盘拉新,下载一次7元,有人一月赚几万!
就是通过这个平台:
dt.bd.cn/#/pages/login/…

中文
AAAWan retweetledi
AAAWan retweetledi

只要你够肝(1天8小时),熊市散户一年赚20万-30万不难
(无本撸毛手册,适合散户,核心是一网打尽所有优质的项目,快速发邀请码,然后进行内容挖矿,将每一个项目的价值吃干抹净)
想了很久,我总结了一套切实可信的方案,任何一个人都可以实践起来,这套方案适用对象我先说明一下:
1.手上有半年生活所需的现金或者有其他稳定收入来源
2.对web3有基本的了解
3.每天都能拿出3-4个小时刷推特,并且时刻关注T0 KOL的最新推文
如果你够努力(每天8个小时),在熊市,一年赚30万以上不会很难,牛市大概率能赚100万以上
物料准备
在开启我们伟大的赚钱事业,首先你需要以下东西:
DC;TG;还有经过认证的x账号。
其次,在X上给TOP0 KOL加小铃铛(首先你要对T0 KOL去魅,他们发的内容都是狗屎,我们不是要看他们说什么,而是通过他们的推荐了解到项目最新的动态,特别是第一时间获取邀请码,不带邀请码的内容都是垃圾,别浪费时间去看),我推荐以下几个:
@EvaCmore
@Wangduanniao
@Web3Feng
@rtk17025(他不是T0 KOL,但是第一时间获取好项目的邀请码的速度上)
@0x_xifeng
@y95277777
@Greta0086
@kiki520_eth
@iamyourchaos
@KuiGas
@punk2898
@hebi555
系统的方法论
恭喜你,以上的准备好了之后,就可以开始你的伟大赚钱事业了。我先用XX项目举例子:
第一天,当xx项目想要拉客户的时候,他们会第一时间找到T0 KOL让他们来发邀请码。
这个就存在一个时间差,当你第一时间看到这个消息的时候,你要快速去注册,然后获取自己的邀请码。
然后,我要每10分钟去X上发一次自己的邀请码(小账号专属,粉丝做到5k以上别这么玩,掉粉很快),第一天就这么愉快的结束了,如果是大账号的话,我建议可以发几次,当时别一直刷屏。
第二天,我会深入的去体验这个项目,各种玩法,各种资料查一个遍,找到你能找到的最好路径,然后写深度教程,教别人怎么玩(一定在最后附上你的邀请链接),这个时候,你要进入DC,在学习的同时,将你写的深度推文发到他们DC频道上,混个脸熟。
第三天到第N天,这个时候,如果你认为这个是一个很好的项目,那么你就继续更新自己的策略,让更多专业玩家和项目方看到你的内容,然后去dc里面发布,吃内容挖矿的部分。(内容挖矿可以看x.com/ZhanweiC/statu…)
这个流程适合每一个项目,碰到一个搞一个,吃的就是睡后收入,这种方法不仅适合项目,也适合交易所,比如
@NFTCPS ,有时候一天吃OKX DEX返佣200U。
我个人的例子就更多了,当时做OPINION的时候不懂,我没有第一时间发邀请码,半个月后,我才开始发,就算是这样,我平均每天都有15U左右的返佣。
xstocks我第二天才发邀请码(我自己也充值了1万U),最后发现,我的邀请积分和我自己存的钱的积分是差不多的,这就意味着,我邀请的人创造的撸毛价值和我充值1万U是一样的,相当于有人给我1万U去撸毛。如果我做10个这样的项目,就相当于免费获得了10万u撸毛,所以你懂的。
而我们要做的就是批量复制,把握住第一时间,不是第一时间参与,后面参与的价值就大大减少,可以做,当时别想赚钱(后期项目我大部分只会在有赞助费的前提下写一写,或者是为了拿社区奖励)。
这套系统的方法论同样适用于单条商单少于500U的KOL
我是一个无情的撸毛人,只写最简单的赚钱教程。
中文
AAAWan retweetledi
AAAWan retweetledi
AAAWan retweetledi

有人觉得学 AI 要几个月。
其实认真看几个小时就能上手。
Ruben Hassid 写了 17 篇免费指南,全在 Substack 上,我帮你整理好了:
入门篇:
- Claude 入门 101:ruben.substack.com/p/claude
- Claude Code 指南:ruben.substack.com/p/claude-code
- Claude Skills 教程:ruben.substack.com/p/claude-skills
工具篇:
- Nano Banana 2:ruben.substack.com/p/banana-2-3bd
- Claude 玩转 Excel:ruben.substack.com/p/ai-couldnt-d…
- 最强 AI 搜索工具:ruben.substack.com/p/grok-420
实战篇:
- 用 AI 做到 100 万粉
- 团队如何用 Claude 协作
- AI 做幻灯片(2026 版 PPT)
- Claude 交互式图表
高阶篇:
- 让 Claude 像你一样说话
- 把 Claude 当成你的第二大脑
- Claude 协作 + 项目管理
- 在写提示词之前先设置好 AI
剩下 11 篇都在他的 Substack 主页上:ruben.substack.com
别收藏吃灰,挑两篇今天就看完。
信息差正在快速缩小,现在不学的人,半年后会发现自己已经被甩开了。

中文
AAAWan retweetledi
AAAWan retweetledi

兄弟们周末就别沉迷刷抖音了。
强烈推荐花3个小时看完北京大学内部投资学习课程。
投资必看!李录演讲:全球价值投资与时代
时隔5年,李录这场160分钟的价值投资思想盛宴令人醍醐灌顶。
李录极少公开演讲,每一次都弥足珍贵,
尤其是他对价值投资在中国成功践行的深度思考,
为我们提供了宝贵的本土化经验。
2026年4月8日,Himalaya Capital(喜马拉雅资本)首次发布李录在北大光华管理学院价值投资课程十周年庆典上的主旨演讲视频《全球价值投资与时代》(演讲时间:2024年12月7日)。
关于李录:查理·芒格的合伙人,芒格所说的“一生中三个最成功的投资之一”,芒格家族资产的主要管理者,被芒格称为“中国的巴菲特”。
2008年,84岁的芒格在采访中提到:“人的一生不需要做很多投资,我的财富主要来源于三次投资——伯克希尔、好市多,以及李录的喜马拉雅基金。”
李录1997年在美国创立喜马拉雅资本,至今管理资金规模约80亿美元,长期年化回报率超过20%。近年来更为人津津乐道的是,李录力荐比亚迪给巴菲特和芒格投资,帮助他们获得超过30倍的收益,成为价值投资在中国成功践行的经典案例。
本次演讲核心内容:
主题一:我们时代的困惑是什么?
全球发生了很多变化,给投资人带来了许多困惑。
主题二:对这些困惑的深度思考
探讨困惑背后的原因和本质。
主题三:中等收入陷阱与国际关系
关于中等收入国家的跨越,以及对当今国际关系的看法。
主题四:全球价值投资人如何应对时代挑战
面对关税、贸易战等挑战,价值投资者的应对之道。
价值投资的本质 回顾价值投资的起源,阐述六条价值投资的基本理念。
精彩问答环节:
1. 优质公司明显高估时,何时减持?
2. 长期持有的运气与勇气:年轻人如何在不确定性中决策?
3. 美国3.0时代与中国的改革路径
4. 如何理解“便宜的公司”?P/E应该怎么看?
5. 优秀企业家有什么共性特点?
6. 投资的意义究竟是什么?
时隔5年,李录这场160分钟的价值投资思想盛宴令人醍醐灌顶。李录极少公开演讲,每一次都弥足珍贵,尤其是他对价值投资在中国成功践行的深度思考,为我们提供了宝贵的本土化经验。
特此推荐给朋友们,值得珍藏!反复观看、深度学习。
中文
AAAWan retweetledi

如果你有条件、有能力,就一定要去办个港澳通行证,花个几千块钱,去香港转转。过关的时候,会给你一张小票,你把小票拿好。然后苹果手机登陆一个香港ID,安卓手机整个谷歌应用商店,你都会翻墙了,这一步应该都会。然后你下载一个“众安银行APP(ZA BANK)”,注册,拍一下过关小票,就成功了。从此,你就有了一张港卡,以及一个真实的,受港府严格监管的美股、港股账户。就这么简单。然后你就可以把你的USDT在币安App换成USD,一键提现到你的港卡,到账美金💸。最后,你就可以自由的投资美股,投资这个世界上最伟大,最成熟,成长性最好的资本市场了。如果你看好科技未来,你就买纳指100(代码QQQM),如果你看好整体,你就买标普500(代码VOO),然后买点英伟达、谷歌、特斯拉,然后长期持有,持续定投。这是普通人唯一不被Ai浪潮淹没,能够享受第四次技术革命、时代红利,最简单最直接的方法。未来二十年,都是人工智能的天下。然后继续囤钱,今年下半年买入SpaceX,无论什么价格,都是未来几十年最便宜的价格,都是我们这一代人,最后一次触摸浩瀚宇宙的最后一次投资机遇。
中文
AAAWan retweetledi

X上竟然还都有这么多人不会Claude Code。
两个道理:
1.这个时代永远有新人,信息差永远存在。
2.爆过的还能再爆,接下来就是吸收X上的爆文,不断精简成“小白版”做成视频发到国内平台。
Mr Panda@PandaTalk8
中文
AAAWan retweetledi
AAAWan retweetledi

产品出海是AI时代最好的赚钱方式之一。
这套GitHub出海工作流一定能将你的产品顺利打入海外市场。
关键环节包括:「产品构建」、「 SEO 获客」、「数据洞察」、「自动化运营」,以及「客服留存」。
1、产品构建:Open SaaS
这个免费模版能帮你把出海 SaaS产品最麻烦的底层先搭起来,比如用户认证、支付集成、邮件发送等关键模块。
🔗:github.com/wasp-lang/open… (13.7k 🌟)
2、SEO 获客:Ghost
这个项目是做内容营销和 SEO 获客的利器,非常适合用来搭建出海产品的官方博客、资源中心或 Newsletter。
🔗:github.com/tryghost/Ghost (52.3k 🌟)
3、数据洞察:PostHog
这是一个全栈类产品分析平台,帮你精准洞察海外用户的真实行为。不仅能看网站流量,还能做漏斗分析、热图追踪。
🔗:github.com/posthog/posthog (32.3k 🌟)
4、自动化运营:Activepieces
帮你把出海运营中大量重复的手动操作变成自动流程。比如自动发欢迎邮件给新用户等,让你一个人也能快速跑起一套完整的运营体系。
🔗:github.com/activepieces/a… (21.5k 🌟)
5、客服留存:Chatwoot
一个多渠道的客服系统。能把网站中实时咨询、Twitter 、邮件等消息集中在一个面板处理,让你一个人也能高效服务全球客户,不遗漏任何重要消息。
🔗:github.com/chatwoot/chatw… (28.2k 🌟)
还想找一找其他的出海好项目,可以看看这篇文章。

Sac@Saccc_c
中文
AAAWan retweetledi
AAAWan retweetledi












