Sabitlenmiş Tweet

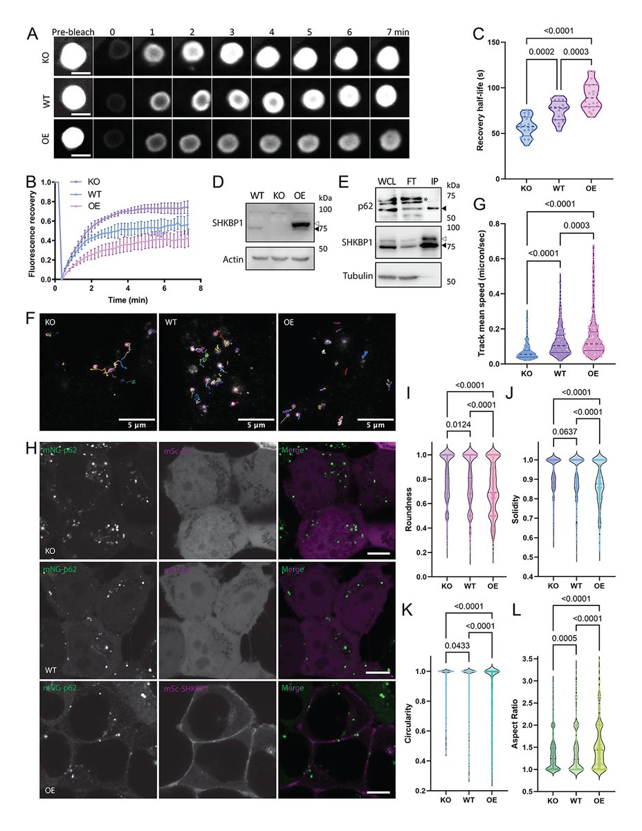
New paper @JCellBiol! We found a new regulator of p62 phase separation, autophagy, and antioxidant signaling — it is an E3 ligase adaptor called SHKBP1 but the effect is via direct p62 binding, not ubiquitination. Congrats to Lin Luan & team!
rupress.org/jcb/article/22…

English



























