
MLeeJr
85 posts

MLeeJr
@thechuan3
@UTSWmstp MD/PhD Student in @JianXuLab studying retrotransposons in cancer









This is an incredible inside look at the decades of research, halting discoveries and advancement of tech that made today's sickle cell approval for $VRTX and $CRSP possible, from @RLCscienceboss: endpts.com/how-one-labs-d…









I was recently on a panel with several other professors and we were asked to give some tips to graduate students in machine learning. It got me thinking about why professors are so bad at giving advice. So here are some reasons why you should not take advice from professors.






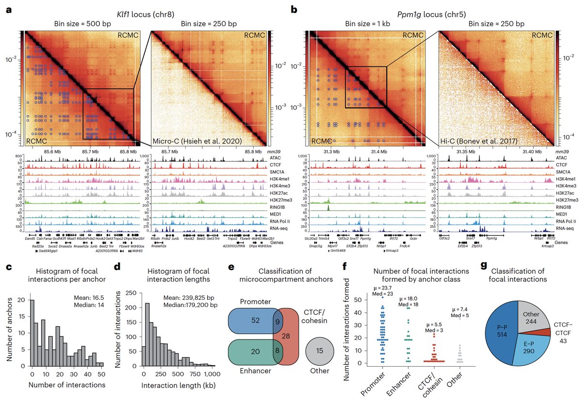
(1/n) Excited to share preprint by @ViraatGoel @mileshuseyin We develop Region-Capture Micro-C (RCMC) By focusing on specific regions, we generate the deepest 3D genome maps thus far We see coalescence of enhancer and promoters into “microcompartments” biorxiv.org/content/10.110…












