
Debiprasad Panda
33 posts

Debiprasad Panda
@DebiprasadP97
Flowcytometrist - Becton Dickinson biosciences 23 | IISER Pune 21| GATE 21,22 | Cancer Biologist | FACS specialist







Glycans -- tree-shaped sugar chains that stick out of eukaryotic cells -- perform many functions at the cell surface essentially making multicellularity possible. One of their functions is to convey information about the cell it is on to its surroundings. 1/3



Check out a protocol to identify novel biomarkers that can aid in the early detection of breast cancer from @MayurikaLahiri, @Abhijith__K, @libi_anandi, and Vaishali Chakravarty of @IISERPune. Watch on JoVE: hubs.ly/Q027nq270 #IndianInstituteofScienceEducationandResearch

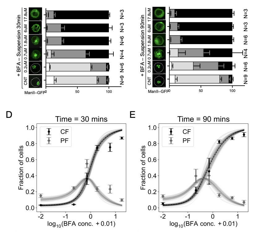
Landscape structure drives eco-evolution in host-parasite systems. biorxiv.org/cgi/content/sh… #bioRxiv















Please DM or tag @indiacares_2020 for emergency help. Lets support each other. 🙏 #JaiJagannath #TrainAccident 🙏

ICCB23 - Sep 14-16th, 2023 at @iitmadras. Promises to be an interesting meeting. Do check out website for more details if you would be interested. iccb23.org/index.html







