Keir Joe Menzies

368 posts

Keir Joe Menzies banner
Keir Joe Menzies

Keir Joe Menzies

@Menzies_Lab

Associate Professor at the University of Ottawa, Canada | Metabolism | Mitochondria | Muscular Dystrophy | Aging. Views are my own. (he/him)

Ottawa, Ontario Katılım Eylül 2015
371 Takip Edilen353 Takipçiler
Keir Joe Menzies
Keir Joe Menzies@Menzies_Lab·
We are also very proud of our then PhD student Fahmida Jahan @fjaha037 who led the project and has since moved on to the very well respected lab of @GoodyearLaurie at the Joslin Diabetes Center at Harvard.
English
0
2
4
315
Keir Joe Menzies
Keir Joe Menzies@Menzies_Lab·
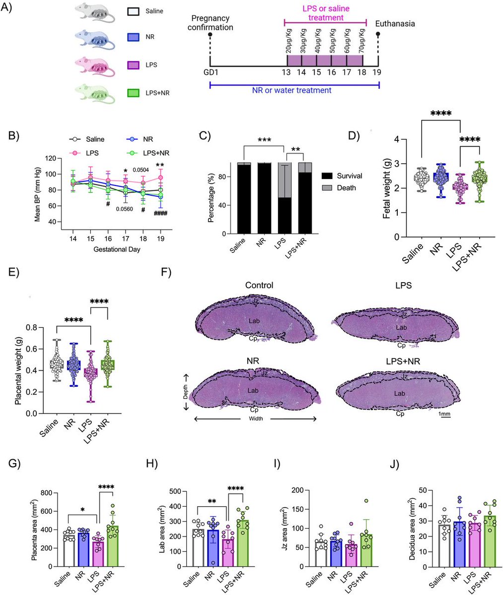
Excited to publish in @LSAjournal! We and the @PlacentaLab show that inflammatory preeclampsia exhibits reduced NAD+ levels and mitochondrial dysfunction in the placenta. Our work suggests that NAD+ boosters during pregnancy may counter these effects. doi.org/10.26508/lsa.2…
Keir Joe Menzies tweet media
English
1
6
9
848
Keir Joe Menzies retweetledi
Keir Joe Menzies retweetledi
FeigeLab
FeigeLab@FeigeLab·
Our new resource paper on a novel 🐁 reporter for live tracking of Pax7 and Myf5 expression in #muscle #stemcells A Dual Color Pax7 and Myf5 In Vivo Reporter to Investigate Muscle Stem Cell Heterogeneity in Regeneration and Aging biorxiv.org/content/10.110… #myotwitter
FeigeLab tweet media
English
1
15
94
8.9K
Keir Joe Menzies retweetledi
Auwerx Lab
Auwerx Lab@Auwerx_Lab·
Our work on #healthspan and graceful #aging is featured in @EPFL_en's Dimensions! This huge mouse study would not have been possible without the effort of the entire @Auwerx_Lab team, who relentlessly collected 120'000 tissues in 5-years! link in English: longread.epfl.ch/en/dossier/age…
EPFL@EPFL_en

📣 The latest issue of Dimensions, the EPFL magazine, is now available. You can find the print version on campus, and read our longform "Aged, but not old" online: go.epfl.ch/aging

English
0
6
21
2.4K
Keir Joe Menzies
Keir Joe Menzies@Menzies_Lab·
Congratulations Brayden Perras, Branden Lynch, @A_NikAkhtar and @DheerajPandey_ for presenting your data at the @CSMB2023 conference on Metabolic Regulation of Cell Signalling! Also, shout-out to @AlexEGreen, our postdoc, for your dedication to training each of these students!
Keir Joe Menzies tweet media
English
0
1
18
1K
Keir Joe Menzies retweetledi
Riekelt Houtkooper
Riekelt Houtkooper@rhhoutkooper·
Super proud of lead authors @EileenD26 and Kim Reid for this massive collab with @Menzies_Lab! We started from our 2013 observation that lower mitochondrial ribosomal protein expression extended lifespan in worms, so asked the question: is the same true in mice? ⬇️
Keir Joe Menzies@Menzies_Lab

The most gratifying work is from seamless collaborations. Thank you to @rhhoutkooper for initiating a project that gave our PhD students Kim Reid and @EileenD26 the opportunity to travel back-and-forth between the Netherlands and Canada.@OISB_IBSO nature.com/articles/s4159…

English
1
1
9
1.3K
Keir Joe Menzies
Keir Joe Menzies@Menzies_Lab·
@DheerajPandey_ did it again with another poster presentation award for his research describing the role of PARylation in healthy muscle. Thanks to the @MHRC_YorkU for organizing another Muscle Health Awareness Day and to our postdoc @AlexEGreen for his mentorship!
Keir Joe Menzies tweet mediaKeir Joe Menzies tweet media
English
1
0
3
260
Keir Joe Menzies
Keir Joe Menzies@Menzies_Lab·
Congratulations to @kwadjonyarko_ who was accepted into the following medical schools: uOttawa, McMaster, UBC and UofT🤩! He has also proven to be a passionate researcher in our lab examining novel post-translational modifications affecting muscle stem cell health. @OISB_IBSO
English
1
1
4
513
Keir Joe Menzies retweetledi
Jason Sheltzer
Jason Sheltzer@JSheltzer·
Fascinating new preprint on bioRxiv tackles a whale of a question: Whales are huge. So why don’t they get a ton of cancers? biorxiv.org/content/10.110…
Jason Sheltzer tweet media
English
72
948
3.8K
990.5K
Keir Joe Menzies retweetledi
Keir Joe Menzies retweetledi
Charles Brenner, PhD
Charles Brenner, PhD@CharlesMBrenner·
come work in beautiful #losangeles on how #NAD metabolism is disturbed by #DNA damage and #nicotine new BS grad? ✅ new PhD? ✅ we've got great projects for you plus tacos, mountains and beaches pls RT, please get in touch
English
3
20
53
18.7K
Keir Joe Menzies retweetledi
Support Our Science
Support Our Science@SupportOurSci·
Support Our Science Nationwide Walkout is TODAY! This is a protest to @cafreeland & @JustinTrudeau's #budget2023! SOS is advocating for increased federal investments in scholarships, fellowships & grants to support increased pay for grad students & postdocs #SupportOurScience 1/5
Support Our Science tweet media
English
1
241
395
175.6K