Hyunwoo (Tony) Kwon, MD PhD
162 posts

Hyunwoo (Tony) Kwon, MD PhD
@t_kwon92
Heme/Onc Fellow @BIDMChealth @Harvardmed via @OSUWexMed @MUSChealth @UofT | Fan of Cancer Immunology and #MedEd. Views my own 🇰🇷 🇨🇦 🇺🇸
Boston, MA Katılım Nisan 2022
283 Takip Edilen146 Takipçiler

🎉 Congrats to @mefKjHmuDuTWIfC, @Zihai, & team!
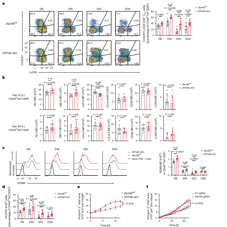
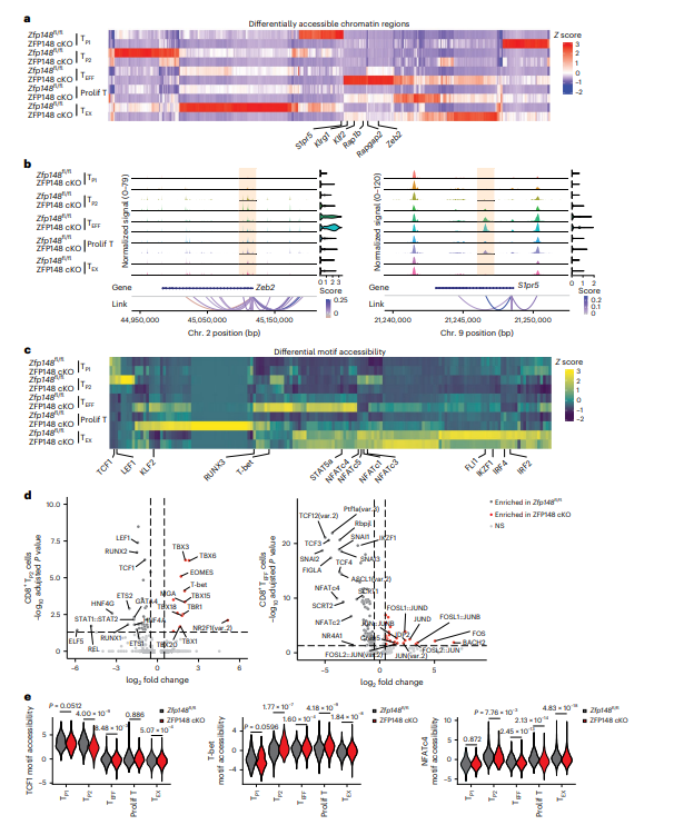
A remarkable breakthrough: patients with lower ZNF148 expression in #tumor‑infiltrating #CD8⁺ #Tcells consistently show stronger responses to #immunotherapy.
Newly published @NatImmunol study uncovers #ZFP148 as a key transcriptional repressor limiting CD8⁺ T‑cell effector differentiation — and highlights its exciting therapeutic potential for boosting antitumor immunity.
A huge step forward for cancer immunotherapy. 🚀🧬
nature.com/articles/s4159…




English

Case report on potential role of combination olaparib and osimetinib after progression on osimetinib with platinum chemotherapy in #EGFR #NSCLC with germline BRCA2 #lcsm @BIDThoracicOnc
clinical-lung-cancer.com/article/S1525-…
English
Hyunwoo (Tony) Kwon, MD PhD retweetledi

【Long-term Survival: Nivo+Ipi+Chemo vs Pembro+Chemo in advanced NSCLC】
🇯🇵 RWD (Japan): Multicenter Retrospective Study
💡Nivo+Ipi+Chemo (NICT) demonstrates superior long-term survival over Pembro+Chemo (PCT) in PD-L1 <1% NSCLC
📚Lung Cancer 2026
lungcancerjournal.info/article/S0169-…
🔑Key Results
👥 457 pts with advanced NSCLC treated with NICT or PCT were stratified by PD-L1 (<1% vs ≥1%) with >40 mos follow-up
📈 PD-L1 <1% Cohort: NICT significantly improved OS compared to PCT (Median OS: 47.4 mos vs 16.6 mos; HR 0.50, p=0.007)
🗓 Long-term Benefit: 3-year OS rates in the <1% group favored NICT (51.5% vs 28.2%, p=0.016)
⚖️ PD-L1 ≥1% Cohort: No significant difference in median OS (28.0 vs 28.4 mos) or PFS between regimens
☠️ Safety profiles were comparable (Grade ≥3 TRAEs, discontinuation, and TRD rates), though NICT had higher incidence of skin/pituitary toxicity

English
Hyunwoo (Tony) Kwon, MD PhD retweetledi

#DICIPLE: 4-year 6-month vs continuation Nivo+Ipi in mNSCLC
◼️ PFS: 18.7m vs NR
◼️ OS: 55.5m vs NR
◼️ 18m OS: 80.6% vs 93.8%
◼️ Grade 3-5 irAEs: 54% → 24%
◼️ QoL: 15.5m vs NR (HR=0.36)
🛑 at 6 months = same survival, less toxicity @JTOonline @OncoAlert
pubmed.ncbi.nlm.nih.gov/41690366/

English
Hyunwoo (Tony) Kwon, MD PhD retweetledi

First post of #2026 — and the message is clear.
EGFR-mutated NSCLC is no longer about choosing the next drug, but about designing the right strategy.
#NEJM’s latest editorial crystallizes the shift:
from osimertinib monotherapy to biology-driven combinations, informed by resistance mechanisms, toxicity trade-offs, and ctDNA-guided decision making.
FLAURA2 and MARIPOSA confirm it:
earlier intensification can extend survival — but precision in patient selection now defines good oncology.
2026 starts with a new rule in lung cancer care:
strategy > single agent.
🔗 nejm.org/doi/full/10.10…
#EGFR #NSCLC #ClinicalPractice
Also, appreciate the work by @Larvol for continuously tracking, analyzing, and synthesizing key oncology developments on X.
@PTarantinoMD | @DrChoueiri | @YJanjigianMD | @szusmani | @SuyogCancer | @UroDocAsh | @lungoncdoc | @HHorinouchi | @KoheiShitara | @DrYukselUrun | @Erman_Akkus | @VincentRK | @GIcancerDoc | @dr_yakupergun | @kazuki_nozawa | @MamMa_mimumemo | @StephenVLiu | @chulkimMD | @DrRishabhOnco | @TiansterZhang | @NiuSanford | @ArndtVogel | @CJTsaiMDPhD | @ADesaiMD | @End_myeloma | @tompowles1 | @Kenrickng1 | @AndreaNecchi | @RobertoFerrara_ | @_ShankarSiva | @declangmurphy | @Dr_ElvinaA | @montypal | @pashtoonkasi | @neerajaiims | @helops79 | @GIMedOnc | @PGrivasMDPhD | @RahulBanerjeeMD


English
Hyunwoo (Tony) Kwon, MD PhD retweetledi

Really sad for the patients but super cool for science. PD1+CTLA4 induces hyper-progression in renal medullary carcinoma (yes you read that right)
mPFS 1.4m. Induced IFNg led to hyper-proliferation in tumor cells
Nasty tumor cells!
nature.com/articles/s4146…
English
Hyunwoo (Tony) Kwon, MD PhD retweetledi

🚨 New data on seizure prophylaxis in CAR-T!
A new study evaluated whether levetiracetam (LVT) prevents ICANS in patients receiving anti-CD19 CAR-T for LBCL. Using a propensity-matched cohort of 254 patients, the findings were clear:
🧠 No reduction in ICANS with LVT prophylaxis
• Any-grade ICANS: 32.3% vs 37.1% (ns)
• Severe ICANS (G2–4): 15.1% vs 16.1% (ns)
🩸 BUT: LVT was linked to higher early hematotoxicity (ICAHT)
• G2–4 ICAHT: 37.3% → 63.9% (P < .001)
📉 No differences in OS, PFS, or non-relapse mortality.
🔍 Takeaway: Routine LVT prophylaxis does not prevent ICANS and may increase toxicity. More work needed to define if/when it should be used.
ashpublications.org/bloodadvances/…
#CAR_T #ICANS #Lymphoma #HemOnc #Immunotherapy #CellTherapy
English
Hyunwoo (Tony) Kwon, MD PhD retweetledi

🔥🚨#November is 🫁
#LungCancerAwareness Month.
Lung Cancer Awareness #SavesLives.
Together, WITH #Patients, we keep the #Fight against #LungCancer.
We have made a great #Progress but still have a long way to go. #LCAM25
👇🏼Sharing, like every year, my #AWARENESS #Mnemonic

English
Hyunwoo (Tony) Kwon, MD PhD retweetledi

🚨 50 years of progress in NSCLC, beautifully captured in this JTO review!
jto.org/article/S1556-…
From the pre-cisplatin era to molecular profiling, targeted therapies, ICI, and advances in screening & supportive care.
Half a century of lessons, half a century of survival — the true golden age of lung cancer research ✨
@OncoAlert #OncoAlertAF @OncoReporte
@myESMO @_SEOM @gecp_org @LungCancerRx @Lung_Cancers

English
Hyunwoo (Tony) Kwon, MD PhD retweetledi

The Chen-Huang Center for EGFR-Mutant Lung Cancers’ webpage was created to offer resources specifically for patients diagnosed with an #EGFR mutation: dana-farber.org/cancer-care/tr… #LCSM #CancerResearch

English
Hyunwoo (Tony) Kwon, MD PhD retweetledi

💨🧬🫁 The mutagenic forces shaping the genomes of lung cancer in never smokers. #LCSM nature.com/articles/s4158…
English
Hyunwoo (Tony) Kwon, MD PhD retweetledi

Clear survival gains in treating lung cancer reflected in this @NEJM article. All pts with lung cancer treated in public hospitals in France show median survival improved from 8.5 months in 2000 to 20.7 months in 2020. No room for nihilism anymore!
evidence.nejm.org/doi/full/10.10…
English
Hyunwoo (Tony) Kwon, MD PhD retweetledi

Immensely proud of and grateful for this village! We gathered to celebrate intelligence, integrity, curiosity, and compassion. Congratulations to our graduating @BIDMC_HOFellows and thank you to our BIDMC Heme/Onc family. May your stars shine bright always!

English
Hyunwoo (Tony) Kwon, MD PhD retweetledi

The best part about @ASCO is gathering with brilliant, kind humans who share a passion and tireless devotion for advancing the well-being and lives of people living with cancer— our @BIDMC_HOFellows are shining stars in that universe! Mentorship + partnership = sustenance.

English
Hyunwoo (Tony) Kwon, MD PhD retweetledi

Excited for the #LCSM session today at #ASCO25!
🚨 Here’s the latest treatment algorithm for advanced/metastatic #NSCLC 👇
How will it change after today?🔥 Can’t wait to see where new agents & trial data may fit in! @LungCancerRx @HemOncFellows @Oncoalert @OncBrothers @n8pennell @SuyogCancer @HemOncFellows @GlopesMd @HHorinouchi @APassaroMD @lungoncdoc @NarjustFlorezMD @DevikaDasMD @DrJNaidoo @NaglaAKarimMD @Lung_Cancers @DrSanjayPopat @tnewsomdavis @Tony_Calles @ns_chd @BalazsHalmosMD @ipreeshagul @BoschBarrera @FordePatrick @LuisRaezMD @COlazagasti @OncNewsCentral @imedverse @Latinamd @Larvol @ChristianRolfo @AboutLungCancer @ilyassahinMD @AEACaP @acmoorephd @DipeshUpretyMD @Alfdoc2 @g_mountzios @marinagarassino @DrRiyazShah @StephenVLiu @weoncologists @M_Torasawa @FawziAbuRous @rajatthawani @thenasheffect @drshieldsmd @BrunaPellini @AnaVManana


English
Hyunwoo (Tony) Kwon, MD PhD retweetledi

🔥🚨@OncoAlert Hot Off The Press
Big #NewsRelease by @SMMT_TX in time with #ASCO25
Results from the #HARMONi Phase III global trial evaluating:
#Ivonescimab + #Chemo vs #Chemo in pts with advanced #EGFR+ #NSCLC after progression on 3rd gen TKI:
⭐️Statistically significant & clinically meaningful #Improvement in progression-free survival.
✅#PFS HR: 0.52
✅#OS positive trend : HR 0.79
👇🏻
shorturl.at/COSuW

English
Hyunwoo (Tony) Kwon, MD PhD retweetledi

Thanks @OncLive for this awesome program for fellows! The future of thoracic oncology is bright! #meded #ASCO25
@NarjustFlorezMD
@PatelOncology
@benlevylungdoc
@lungoncdoc
@kamarroneMD

English
Hyunwoo (Tony) Kwon, MD PhD retweetledi

A must-read Review on the ever-evolving field of #EGFR mut #NSCLC in@NatRevClinOncol highlighting:
➡️Strategies to improve on 1L 3rd Gen TKI mono therapy
➡️ Ways to tackle resistance post-Osi
➡️Perioperative landscape
@LeXiuning @danieltanmd @RamalingamMD @IASLC
#LCSM #some




English
Hyunwoo (Tony) Kwon, MD PhD retweetledi

Consider us if you are looking to join a #HemeOnc community with flexibility in supporting individual-level needs for career development & camaraderie!!#Match2025
BIDMC Hematology/Oncology Fellowship@BIDMC_HOFellows
This weekend the @BIDMC_CancerCtr hosted its annual cancer center retreat to celebrate new collaborations, discoveries, and the fabric of our fellowship
English

