Justin Milner retweetledi

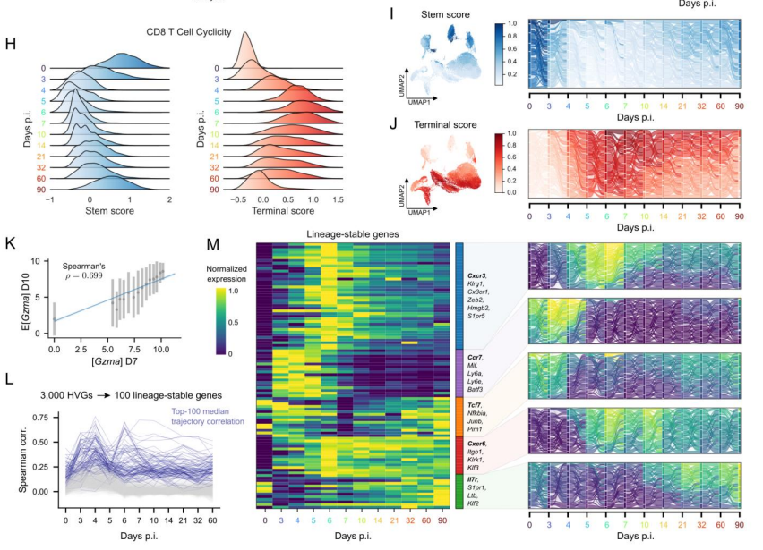
🕰️🚆🦠 Excited to share our new preprint: “Optimal transport fate mapping resolves T cell differentiation dynamics across tissues”!
We use OT to infer realistic CD8 T cell differentiation and migration trajectories from scRNA-seq timecourses.
biorxiv.org/content/10.648…
1/
English

























