Sabitlenmiş Tweet

🔥NEW PREPRINT🔥
Anthony here – excited to share work from my postdoc.
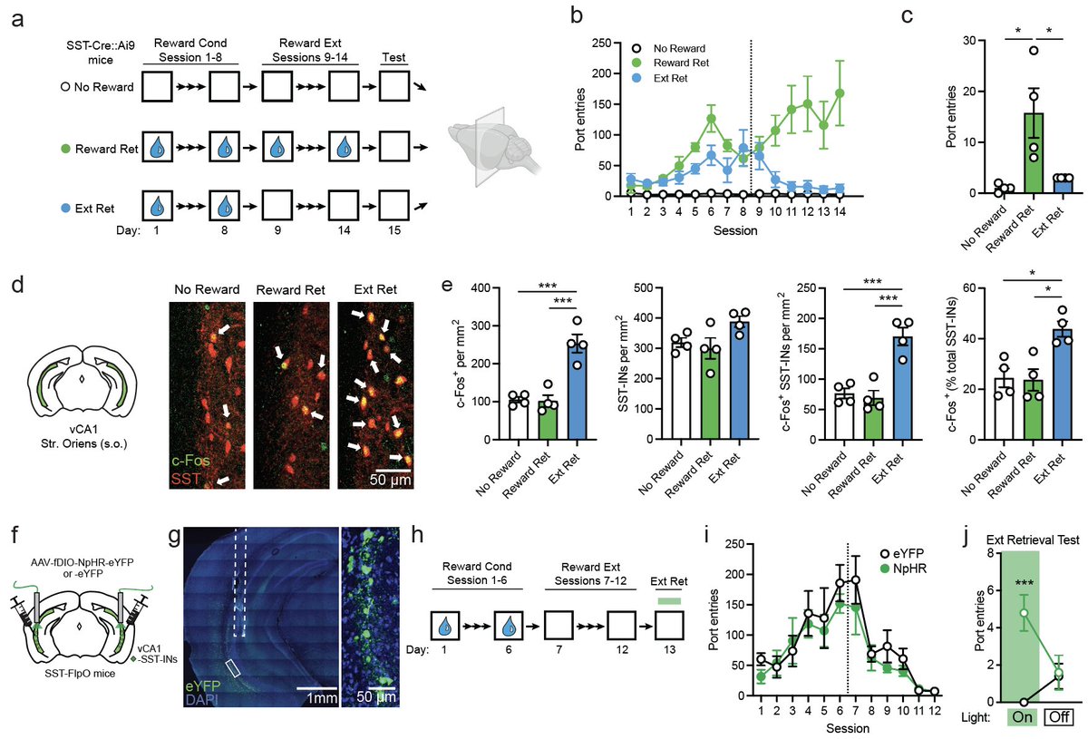
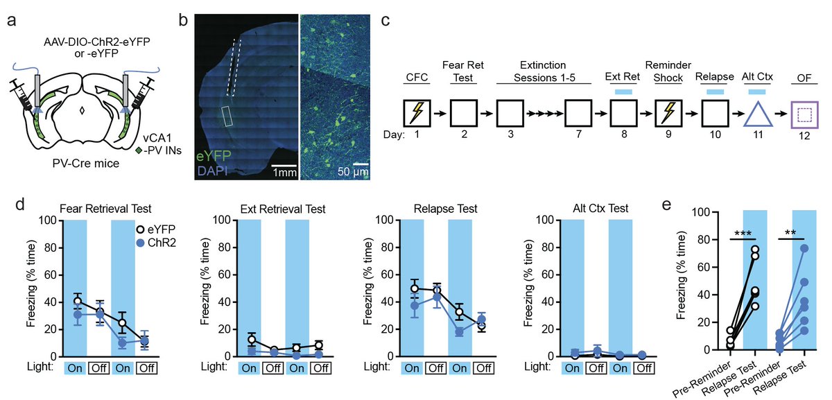
We found that ventral hippocampal somatostatin interneurons play a crucial role in extinction memory expression of both negative and positive associations.
Here’s the longer story:
biorxiv.org/content/10.110…
English





















