
Prof. Dr. David Daniel Ebert
1.3K posts

Prof. Dr. David Daniel Ebert
@DDEbert
Professor Psychology & Digital Mental Health Care @TUM, Founder&CSO HelloBetter, life on pause since Nov 2021; #longcovid #mecfs



@hubermanlab @davidasinclair @RENUE_official Consumer Reports has tested various brands. only 2 brands tested deliver as advertised on purity and quantity.






We are excited to announce an $800,000 donation to Mount Sinai to support a clinical trial of the drug rapamycin in patients with long COVID. The trial will be conducted at CoRE: a clinic directed by Dr. David Putrino and PolyBio's Dr. Amy Proal: polybio.org/polybio-suppor…







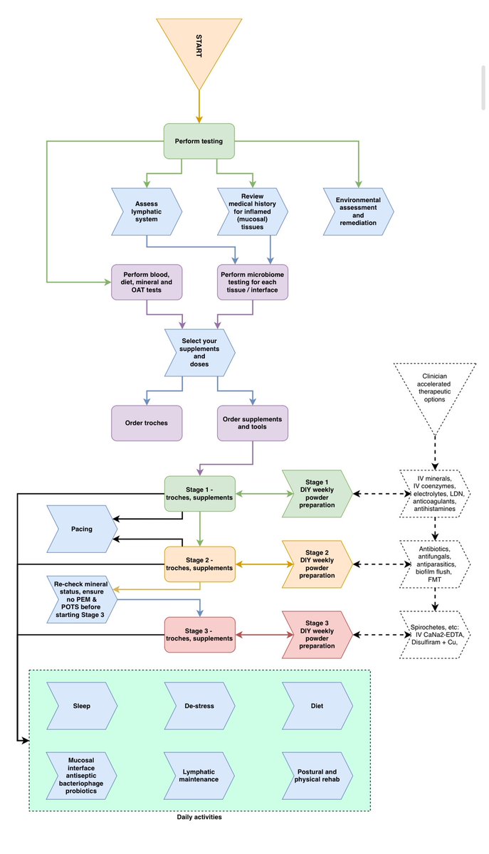
Studien zu #LongCovid Da mittlerweile international einige Studien für Medikamente zur Behandlung von Long-Covid, aber auch #MECFS, in Planung sind bzw. durchgeführt werden, habe ich nachfolgend eine kleine Übersicht erstellt. Ich werde diese fortwährend aktualisieren. 1/13 ⬇️





















