

Linghua Wang, MD, PhD
991 posts

@IamLinghua
Professor @MDAndersonNews • Single-Cell & Spatial Biology, Omics & AI • Team Science for Preventive, Predictive, Precision Oncology • Views mine





🚨 Abstract submissions close on Sunday 15 March for the @CR_UK #PancreaticCancer Conference! 🚨 Submit your abstract now: cruk.ink/4b3o3ZF Apply for travel awards by Sunday 12 April. Find out more: cruk.ink/3PdYYTf






Garry P. Nolan and Linghua Wang addressed "Systems Immunology" in a spotlight session at the AACR IO Conference on Discovery and Innovation in Cancer Immunology. #AACRIO26 @GarryPNolan @IamLinghua








Now online: Single-cell spatial atlas of high-grade serous ovarian cancer uncovers MHC class II as a key predictor of spatial tumor ecosystems and clinical outcomes doi.org/10.1158/2159-8…

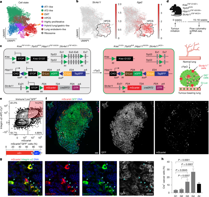
Multimodal spatial-omics reveal co-evolution of alveolar progenitors and proinflammatory niches in progression of lung precursor lesions dlvr.it/TQsDXl

We’re excited to announce that Anirban Maitra, MD (@Aiims1742)—a pre-eminent physician-scientist whose work has widely influenced the field of pancreatic cancer research—has been appointed the new director of @Perlmutter_CC here at NYU Langone. For more: bit.ly/4t2xDD2











